Analog Devices Inc. ADL8140 Low Noise Amplifier

Analog Devices Inc. ADL8140 Low-Noise Amplifier (LNA) operates from 10GHz to 18GHz frequency range. This amplifier features nominal quiescent current (IDQ), which can be adjusted to 35mA from a 1.5V supply voltage (VDD). The ADL8140 amplifier also features inputs/outputs AC-coupled and internally matched to 50Ω. This amplifier is RoHS-compliant and comes in a 2mm x 2mm, 8-lead frame chip scale LFCSP package. Typical applications include satellite communications, radar, and telecommunications.

Features

  • Self-biased and single positive supply LNA
  • Resistor-adjustable bias current
  • Internally matched and AC-coupled
  • 10GHz to 18GHz frequency range
  • 1dB from 12GHz to 15GHz noise figure
  • 27.5dB from 12GHz to 15GHz gain
  • RoHS-compliant
  • 2mm x 2mm, 8-lead LFCSP package

Applications

  • Satellite communications
  • Radar
  • Telecommunications

Functional Block Diagram

Block Diagram - Analog Devices Inc. ADL8140 Low Noise Amplifier

Typical Application Circuit Diagram

Application Circuit Diagram - Analog Devices Inc. ADL8140 Low Noise Amplifier

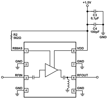
Simplified Schematic Diagram

Schematic - Analog Devices Inc. ADL8140 Low Noise Amplifier

Dimension Diagram

Mechanical Drawing - Analog Devices Inc. ADL8140 Low Noise Amplifier
Publicado: 2024-10-31 | Actualizado: 2025-05-30