Analog Devices Inc. ADP5600 Interleaved Inverting Charge Pump
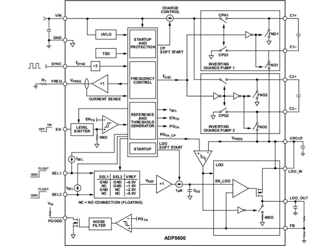
Analog Devices Inc. ADP5600 Interleaved Inverting Charge Pump features two charge pump blocks that operate in an interleaving manner. The interleaving enables a significantly reduced input and output voltage ripple without sacrificing efficiency, output resistance, or ease of use compared to inductor-based solutions. The ADP5600 also integrates a negative low dropout (LDO) linear regulator, which controls the output voltage and filters out low-frequency spurious signals.The ADP5600 Charge Pump operates via resistor programming or external clock synchronization, with a switching frequency range of 100kHz to 1MHz. Operating at a higher switching frequency allows the use of small input, output, and fly capacitors. To combine the high switching frequency with internal field effect transistors (FETs), compensation, and soft start gives a best-in-class total solution size for negative rail generation.
The ADP5600 also features comprehensive fault protection for robust applications. These protections include overload protection, shorted fly capacitor protection, undervoltage lockout (UVLO), and thermal shutdown. For easy sequencing, the ADP5600 has a power-good pin.
The integrated LDO of the ADP5600 uses an advanced proprietary architecture to provide high power supply rejection. It also achieves a decent line/load transient response with only a small 2.2μF ceramic output capacitor. The output can be configured via the SEL1 and SEL2 pins to one of four fixed output voltages. This output is adjustable from -0.505V to -VIN +0.5V via an external feedback divider.
The Analog Devices Inc. ADP5600 Interleaved Inverting Charge Pump is offered in a 4mm x 4mm LFCSP16 package and has a wide operating temperature range of -40°C to +125°C.
Features
- 2.7V to 16V input voltage
- 100mA maximum output current
- Integrated power MOSFETs
- Four LDO selectable output voltage options (-0.505V, -1.5V, -2.5V, and -5V)
- Output voltage range adjustable from -0.505V to -VIN + 0.5V
- Programmable 100kHz to 1MHz charge pump switching frequency range
- Frequency synchronization via the SYNC pin
- Precision enable and power good
- Internal soft-start
- Output short-circuit and overload protection
- Shorted charge pump fly capacitor protection
- Integrated LDO output discharge resistor
- -40°C to +125°C operating temperature range.
- 4mm x 4mm LFCSP16 package
- RoHS compliant
Applications
- Battery powered devices
- Analog signal processing
- Telecommunications
- Industrial automation
- Medical devices
- Consumer electronics
- Data acquisition systems
Typical Application Circuits
Block Diagram
Package Outline
