Analog Devices / Maxim Integrated ADPL12006EVKIT Development Tool
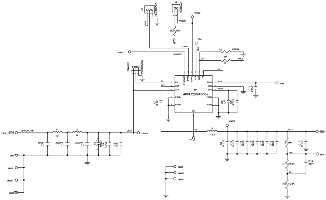
Analog Devices / Maxim Integrated ADPL12006EVKIT Development Tool is designed to evaluate the ADPL12005/ADPL12006, synchronous buck converter with 20μA quiescent current. This evalution kit comes with an ADPL12006AFOB+ (1.5MHz, adjustable output) installed, and various test points and jumpers for evaluation. The ADPL12006EVKIT is designed to deliver up to 6A with an input voltage of 3V to 20V. This kits' output voltage is fixed and easily configured with minimum component changes. The ADPL12006EVKIT is ideal for factory automation, Point-of-Load (PoL), distributed DC power systems, communication infrastructure, and test and measurement.Features
- 3V to 20V input supply range
- 0.8V and 10V adjustable output voltage range
- Delivers up to 6A output current
- Frequency synchronization input
- Enable input
- Voltage monitoring PGOOD output available
- Proven PCB layout
- Fully assembled and tested
Applications
- factory automation,
- Point-of-Load (PoL)
- Distributed DC power systems
- Communication infrastructure
- Test and measurement
Required Equipment
- ADPL12006 EV kit
- 20V, 6A Power Supply (PS)
- Appropriate resistive load, or an electronic load that can sink 6A
- Digital Multimeter (DMM)
- Oscilloscope
Schematic
Publicado: 2025-09-11
| Actualizado: 2025-10-03
