Analog Devices Inc. LT306x Demonstration Boards
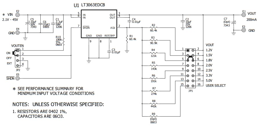
Analog Devices LT306x Demonstration Boards are designed for the evaluation of LT306x low dropout voltage linear regulators. These boards contain the respective LT306x regulators in an 8-lead 2mm × 3mm DFN package. The input supply to the LT306x regulators is bypassed by a 2.2µF ceramic capacitor, and there is also a 50V tantalum polymer capacitor on the input. This capacitor dampens the ringing that may occur when the input is hot-plugged using long leads. The LT306x demonstration boards' output uses a 10µF ceramic capacitor, and the internal reference is bypassed with a 10nF capacitor to reduce output noise and program the soft-start. These demonstration boards also consist of a 10nF feedforward capacitor to improve load transient response and decrease noise at higher output voltages.The LT306x demonstration boards feature a resistor divider that determines the output voltage and a jumper that adjusts the divider to set the output voltage. The output voltage can be set to either 1.2V, 1.5V, 1.8V, 2V, 2.5V, 3.3V, 5V or a voltage that is user-programmed. The LT306x regulators have excellent regulation and fast response to load transients and tolerate wide input voltage variations and discharge its output in a controlled manner. These LT603x regulators target systems with inputs that are battery-powered or have multiple sources, especially those with sensitive loads.
Features
- 2.1V to 45V input voltage range
- Output voltage can be set to 1.2V, 1.5V, 1.8V, 2V, 2.5V, 3.3V, 5V, or user programmed value
- Internal reference is bypassed with a 10nF capacitor
- 10nF feedforward capacitor
- Input supply bypassed by a 2.2µF ceramic capacitor
- 50V tantalum polymer capacitor on the input
- Excellent regulation
- Fast response to load transients
- Tolerates wide input voltage variations
Additional Resources
Publicado: 2019-04-11
| Actualizado: 2023-10-03
