Analog Devices Inc. LT3072 LDO Linear Regulators
Analog Devices Inc. LT3072 Low Dropout (LDO) Linear Regulators are dual channel regulators with 2.5A per channel that offer low voltage and UltraFast™ transient response. The LT3072 regulators incorporate a unique tracking feature (VIOC) to control the upstream buck regulators that power the inputs. Features include internal protection features such as Undervoltage Lockout (UVLO), Overvoltage Lockout (OVLO), reverse-current protection, current limiting, and thermal shutdown. These LDO linear regulators are available in a low profile (0.75mm) 36-lead 4mm x 7mm QFN package. The LT3072 linear regulators provide independent digitally selectable output voltages with 50mV increments from 0.6V to 1.2V and 100mV increments from 1.2V to 2.5V. These linear regulators are ideal for high-performance FPGAs, microprocessors, and sensitive RF communication supply applications.Features
- Dual and independent 2.5A outputs
- 80mV dropout voltage
- 12µVRMS (10Hz to 100kHz) low output noise
- 0.6V to 2.5V digitally programmable VOUT
- ±1.25%/±1.5% output tolerance over load, line, and temperature
- ±10% range analog output margining
- Parallel multiple devices for higher current
- ±7% programmable precision current limit
- IMON = IOUT/3000 output current monitor
- 30dB at 1MHz high frequency PSRR
- Stable with ceramic output capacitors (10µF minimum)
- VIOC pin controls buck converter to maintain low power dissipation and optimize efficiency
- PowerGood (PWRGD) / Undervoltage Lockout (UVLO) flags
- Current limit and thermal shutdown protection
- Temperature monitor
- 36-lead 4mm x 7mm QFN package
Applications
- FPGAs, Digital Signal Processors (DSPs), and microprocessor power supplies
- Low-noise RF power supplies
- High-speed servers and storage devices
- Post-buck regulation and supply isolation
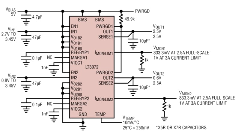
Application Block Diagram
Dropout Voltage vs Load Current Characteristics
Publicado: 2020-04-23
| Actualizado: 2025-01-28
