Analog Devices Inc. LT8309 Secondary-Side Rectifier Drivers
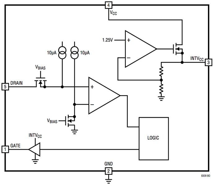
Analog Devices Inc. LT8309 Secondary-Side Synchronous Rectifier Drivers replace the output rectifier diode in a flyback topology. Applications are no longer restricted by the heat constraints of the output diode when the diode is replaced with an N-channel MOSFET. The IC replicates the behavior of a diode by sensing the drain-to-source voltage to determine when the current becomes negative. The components' low minimum on- and off-times help improve noise immunity.With a 26ns propagation delay, applications can operate in discontinuous conduction mode (DCM) and critical conduction mode (CrCM). The gate driver features a 0.8Ω pull-down device for fast turn-offs. The 40V VCC rating allows the part to be driven from the output voltage or the rectified drain voltage of the MOSFET. A low quiescent current of 400µA maximizes efficiency at low output currents.
Features
- Works with DCM and BCM/CrCM Conduction Mode Flyback Topologies
- 4.5V to 40V VCC range
- Supports Up to 150V MOSFETs
- 26ns turn-off propagation delay
- Accurate minimum on and off timers for reliable operation
- +5mV to -30mV adjustable and accurate trip point
- 1Ω gate driver pull-down
- SOT-23 5-lead package
Applications
- High output current flybacks
- High-efficiency flybacks
Block Diagram
Publicado: 2017-05-04
| Actualizado: 2022-03-23
