Analog Devices Inc. LTC9101-x, LTC9102, & LTC9103 PoE 2 Controllers

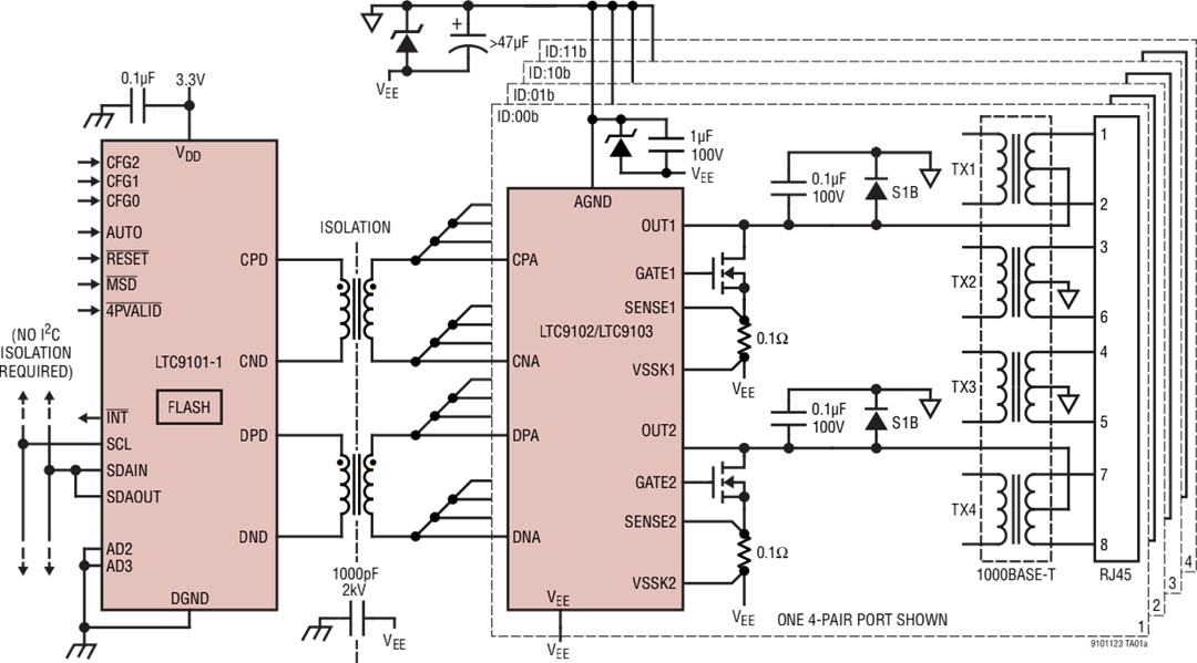
Analog Devices LTC9101-x, LTC9102, and LTC9103 PoE 2 Controllers are designed for use in IEEE 802.3at Type 2, 802.3bt Type 3, and 4 compliant Power over Ethernet (PoE) systems. The  LTC9101-1/-2, LTC9102, and LTC9103 implement up to 24 (71.3W) 4-pair or 48 (25.5W) 2-pair PSE ports in either an endpoint or midspan application. Virtually all necessary circuitry is included to implement an IEEE 802.3bt compliant PSE design, requiring a pair of external power MOSFETs and sense resistors per port. This integration minimizes power loss compared to alternative designs with onboard MOSFETs and increases system reliability.

The LTC9101-x, LTC9102, and LTC9103 have advanced power management features, including per-port 14-bit current/power monitoring, programmable current/ power limits, and versatile, fast shut-down of preselected ports. An advanced power management host software layer is available. PD detection uses a proprietary multi-point detection mechanism, ensuring excellent immunity from false PD identification. Autoclass detection and 5-event physical classification are supported.

The Analog Devices LTC9101-1, LTC9102, and LTC9103 PoE 2 Chipset includes an I2C serial interface operable up to 1MHz. These devices are pin or I2C programmable to negotiate PD-delivered power up to 71.3W.

The LTC9101-1 is available in a 4.0mm x 4.0mm QFN-24 package, and the LTC9102 and LTC9103 are available in a 7.0mm x 11.0mm QFN-64 package. All three devices feature an operating temperature range of -40°C to +125°C. 

Features

  • Fully compliant IEEE 3bt Type 3 and 4 PSE
  • Fully compliant IEEE 3at Type 2 PSE
  • Software-compatible with LTC4291-1/LTC4292
  • Up to 48 PSE ports with one power channel per port
  • Up to 24 PSE ports with two power channels per port
  • ECC-protected eFlash and data RAMs
  • Low power path dissipation per channel
    • 100mΩ sense resistance
    • 30mΩ or lower MOSFET RDS(ON)
  • Chipset provides electrical isolation
    • Eliminates optocouplers and isolated 3V supply
  • Very high-reliability multi-point PD detection
    • Connection check distinguishes single-signature and dual-signature PDs
  • Continuous per-port power and current monitoring
  • 1MHz I2C compatible serial control interface
  • Pin or I2C programmable PD power
  • -40°C to +125°C operating temperature range
  • Package options
    • LTC9101-1 in a 4.0mm x 4.0mm QFN-24 package
    • LTC9102, LTC9103 in a 7.0mm x 11.0mm QFN-64 package

Applications

  • PoE PSE
    • Switches and routers
    • Midspans

Typical Application Circuit

Application Circuit Diagram - Analog Devices Inc. LTC9101-x, LTC9102, & LTC9103 PoE 2 Controllers

Pin Designations

Mechanical Drawing - Analog Devices Inc. LTC9101-x, LTC9102, & LTC9103 PoE 2 Controllers
Publicado: 2022-01-18 | Actualizado: 2025-09-30