Analog Devices Inc. MAX2640x Silent Switcher® Buck Converters

Analog Devices MAX2640x Silent Switcher® Buck Converters are tiny, low-EMI-emission, synchronous Silent Switcher® buck converters with integrated low and high-side switches. The ICs are designed with wide input voltages ranging from 3V to 36V and can deliver up to 6A. The voltage quality can be monitored by observing the PGOOD signal. The MAX2640x can operate in dropout by running at a 99% duty cycle, which makes it ideal for automotive and industrial applications.

The MAX2640x offers fixed or programmable output voltages of 3.3V and 5V. The frequency is internally fixed at 2.1MHz (or 400kHz), which allows for small external components, reduced output ripple, and guarantees no AM interference. The MAX2640x automatically enters the skip mode at light loads with an ultra-low quiescent current of 10μA at no load. This family of products (including the MAX26408/MAX26410) offers a single-phase configuration, a pin-to-pin compatible offering from 4A to 10A, and up to 20A in a dual-phase configuration. These devices are also optimized for dual-phase operation with very high current-sharing accuracy. These devices are available with spread-spectrum frequency modulation designed to minimize EMI-radiated emissions due to the modulation frequency.

The Analog Devices MAX2640x are available in a small 3.5mm x 3.75mm, 17-pin FC2QFN package and use only a few external components.

Features

  • Silent Switcher converter
    • Enables compact, efficient, low-EMI solution
    • Spread-spectrum frequency modulation
    • The symmetrical package offers superior EMI performance
  • Multiple functions for small-size
    • Operating VIN range of 3V to 36V
    • 10μA quiescent current in skip mode
    • Synchronous DC-DC converter with integrated FETs
    • 400kHz and 2.1MHz fixed-frequency options
    • Fixed 2.5ms internal soft-start
    • Programmable 0.8V to 10V output, or fixed-output voltages of 3.3V and 5.0V
    • Other fixed-output options available between 2.9V to 6V in 100mV steps
    • 3.5mm x 3.75mm, 17-pin FC2QFN
  • Dual-phase capability
    • It can be used in dual-phase configuration for high-power design
    • Dynamic current sharing through shared VEA pin
    • Low-IQ operation capability in dual-phase
  • High precision
    • ±1% output-voltage accuracy in FPWM mode at no load
    • Precise output voltage monitoring with PGOOD
  • Robust for the environment
    • Forced-PWM and skip-mode operation
    • 99% duty-cycle operation with low dropout
    • Overtemperature and short-circuit protection
    • -40°C to +125°C operating temperature range

Applications

  • Point-of-Load (PoL) power supplies
  • 12V/24V industrial applications
  • Telecom, servers, and networking equipment

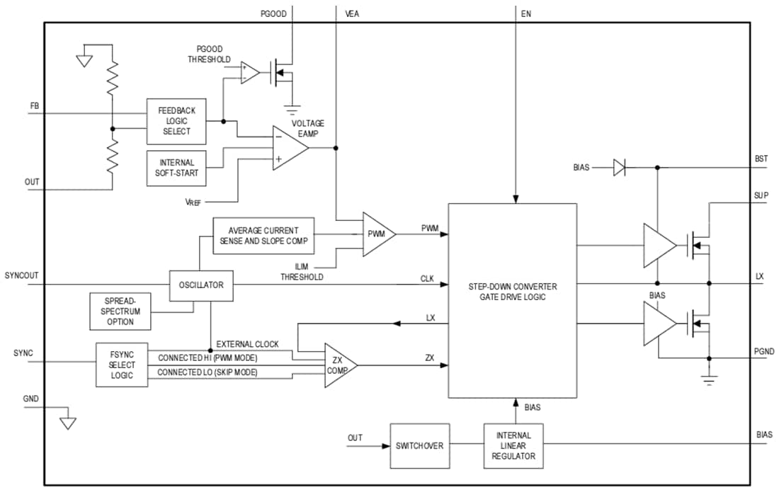
Simplified Block Diagram

Block Diagram - Analog Devices Inc. MAX2640x Silent Switcher® Buck Converters
Publicado: 2024-11-11 | Actualizado: 2024-11-18