Analog Devices / Maxim Integrated DS28E16 1-Wire Secure Authenticator
Analog Devices DS28E16 1-Wire Secure Authenticator integrates DeepCover® capability to protect all device-stored data from invasive discovery. The highly integrated DS28E16 combines FIPS202-compliant Secure Hash Algorithm (SHA-3) challenge and response authentication with secured EEPROM. The DS28E16 Secure Authenticator provides a core set of cryptographic tools derived from integrated blocks, including an SHA-3 engine, 256 bits of secured user EEPROM, a decrement-only counter, and a unique 64-bit ROM identification number (ROM ID). The unique ROM ID is a fundamental input parameter for cryptographic operations and is an electronic serial number within the application. The device communicates over the single-contact 1-Wire® bus with a parasitic supply through an internal capacitor. The communication follows the 1-Wire protocol with the ROM ID acting as node address in the case of a multidevice 1-Wire network.The Analog Devices DS28E16 1-Wire Secure Authenticator is offered in compact Pb-free, RoHS-compliant WLP-6, and TDFN-EP-6 packages, ideal for space-constrained applications.
Features
- Robust countermeasures protect against security attacks
- All stored data cryptographically protected from discovery
- Efficient secure hash algorithm authenticates peripherals
- FIPS 202 compliant SHA-3 algorithm for challenge/response authentication
- FIPS 198 compliant keyed-hash message authentication code (HMAC)
- 17-bit one-time settable, non-volatile decrement-only counter with authenticated read
- Secure storage for secrets
- 256 bits of secure EEPROM for user data
- Unique and unalterable factory-programmed 64-bit identification number (ROM ID)
- Advanced 1-wire protocol minimizes interface to single contact
- Full-time overdrive communication speed
- Internal parasite power capacitor
- 1.71V to 3.63V operating voltage range
- -40°C to +85°C operating temperature range
- ±8kV HBM ESD protection (typical)
- 3.5µA (typical) Input load current
- WLP-6, TDFN-EP-6 package options
- Lead (Pb)-free, RoHS-compliant package
Applications
- Medical tools/accessories authentication and calibration
- Accessory and peripheral secure authentication
- Battery authentication and charge cycle tracking
- Secure storage of cryptographic keys for host controllers
Block Diagram
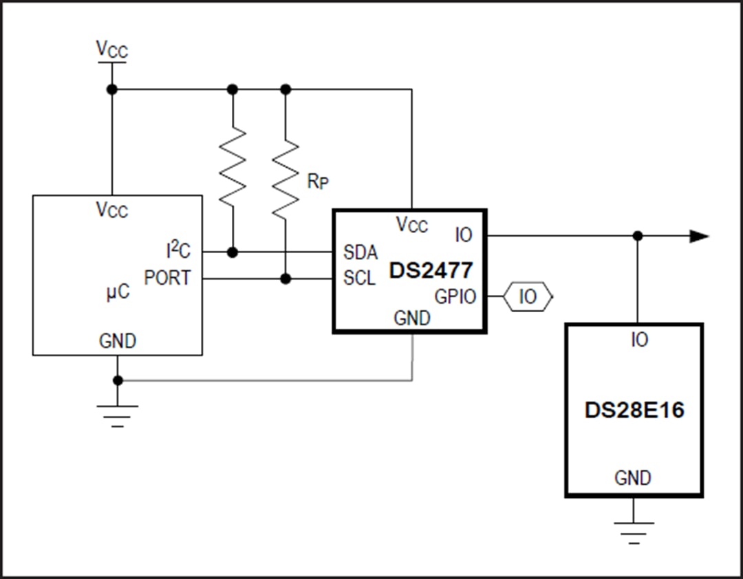
Typical Application Circuit
Publicado: 2019-04-16
| Actualizado: 2023-04-20
