Analog Devices Inc. MAX31341C Real Time Clock
Analog Devices MAX31341C Real-Time Clock is a low-current time-keeping device that provides nanoamperes time-keeping current by extending battery life. The MAX31341C supports 6pF high-ESR crystals that broaden the pool of usable crystals for the devices. This device is accessed through an I2C serial interface. The MAX31341C real-time clock features one digital Schmitt trigger input and one programmable threshold analog input. This clock generates an interrupt output on a falling or rising edge of the digital input (D1), or when the analog input (AIN) voltage crosses a programmed threshold in either direction.Additionally, this real-time clock features two time-of-day alarms, interrupt outputs, a programmable square-wave output, a serial bus timeout mechanism, and a 64-byte RAM for user data storage. The clock/calendar provides seconds, minutes, hours, day, date, month, and year information. The Analog Devices MAX31341C Real-Time Clock operates in a 24-hour format and includes an input for synchronization. Typical applications include medical, wearables, Point-of-Sale (POS), telematics, portable instruments, and audio.
Features
- Increases battery life with a trickle charger for an external supercapacitor or rechargeable battery
- Provides flexible configurability
- Schmitt Trigger input to trigger interrupt
- One analog input with an adjustable threshold to trigger interrupt
- Programmable square-wave output for clock monitoring
- Countdown timer with repeat and pause functions
- Saves board space with integrated load capacitors for crystal oscillator
- Integrated protection
- Power-on reset for default configuration
- Automatic switchover to backup battery or supercapacitor on power fail
- Lockup-free operation with bus timeout
Applications
- Medical
- Wearables
- Point-of-Sale (POS)
- Telematics
- Portable instruments
- Portable audio
Specifications
- 180nA timekeeping current
- Wide range of external crystals with CL = 6pF
- 1.6V to 3.6V operating voltage range
- ESR up to 100kΩ for minimal current draw
- 64byte RAM for user data storage
- Package options
- 2mm × 1.5mm 12-bump WLP with 0.5mm pitch
- 3mm × 3mm 10-pin TDFN
- -40°C to +85°C operating temperature range
Functional Block Diagram
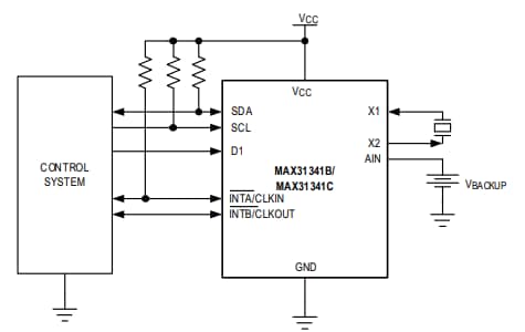
Typical Application Circuit Diagram
Publicado: 2020-06-11
| Actualizado: 2024-05-31
