Analog Devices / Maxim Integrated MAX77278EVKIT Evaluation Kit

Analog Devices MAX77278EVKIT Evaluation Kit is a fully assembled and tested PCB demonstrating the MAX77278 ultra-low power Power Management IC (PMIC). This evaluation kit allows for easy evaluation of MAX77278 resources, including the linear charger, SIMO, linear regulator, analog multiplexer, IR current sink, GPIOs, and I2C interface. The Analog Devices MAX77278EVKIT evaluation kit features Windows-based software, which provides a user-friendly Graphical User Interface (GUI) and a detailed register-based interface to exercise the features of the MAX77278 PMIC.

Features

  • Easy to use
    • GUI drives the I2C interface
    • On-board thermistor
    • IR LED
    • GPIO bank with push-buttons
    • Assembled and fully tested
  • Emulates system loading
    • On-board electronic load for LDO
    • An electronic load has steady-state, transient, and random modes
  • Demonstrates end-to-end analog multiplexer implementation
    • On-board ADC
  • Evaluates both push-button and slider-switch on-key options

Required Equipment

  • MAX77278EVKIT evaluation kit
  • Windows-based PC
  • Power supply
  • Ammeter
  • DVM
  • Micro-USB cable
  • Graphical User Interface (GUI)

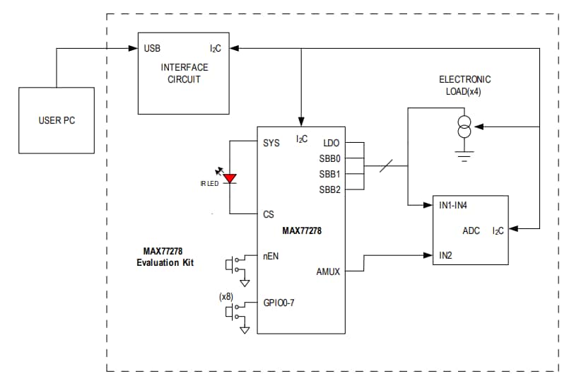
Block Diagram

Block Diagram - Analog Devices / Maxim Integrated MAX77278EVKIT Evaluation Kit

Top View

Analog Devices / Maxim Integrated MAX77278EVKIT Evaluation Kit
Publicado: 2018-08-16 | Actualizado: 2023-04-25