Analog Devices / Maxim Integrated MAX14001 & MAX14002 Analog-to-Digital Converters
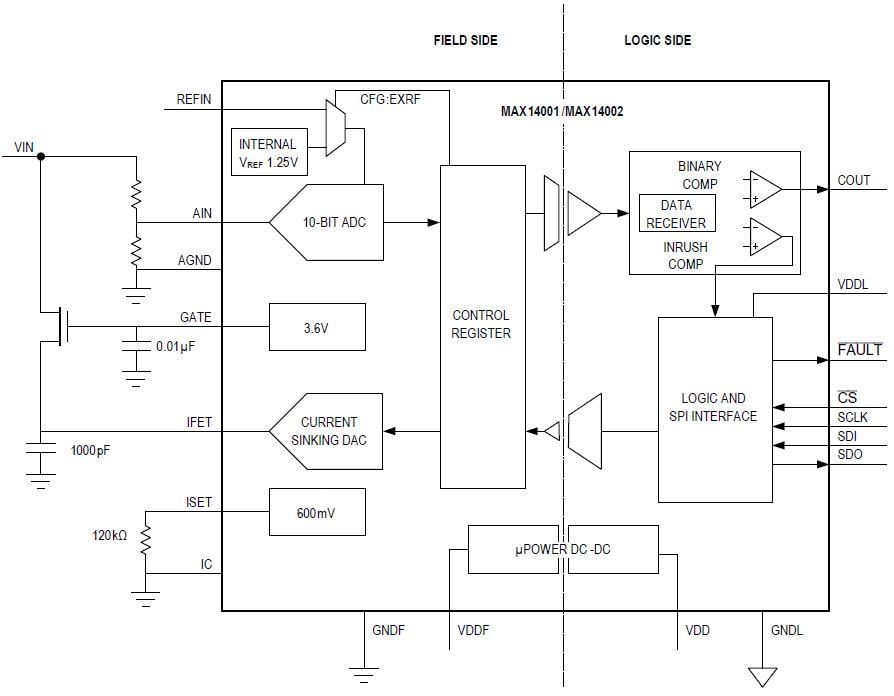
Analog Devices MAX14001 and MAX14002 Analog-to-Digital Converters (ADCs) are isolated, single-channel ADCs with programmable voltage comparators and inrush current control optimized for configurable binary input applications. The Analog Devices MAX14001 and MAX14002 have 3.75kVRMS of integrated isolation between the binary input side (field-side) and the comparator output/SPI-side (logic-side). An integrated, isolated DC-DC converter powers all field-side circuitry to allow running field-side diagnostics even when no input signal is present. The 20-pin SSOP package provides 5.5mm of creepage and clearance with a group II CTI rating.Features
- Enables robust detection of binary inputs
- Programmable input bias current rejects line noise
- 3.75kVRMS of isolation for 60 seconds
- 5.5mm of creepage and clearance
- Group II CTI package material
- Reduces BOM and board space through high integration
- 10-bit, 10ksps ADC
- Binary threshold comparators
- Control circuit for driving a depletion mode FET
- Isolation for both data and DC-DC supply
- 20-SSOP Package
- Increases equipment "uptime" and simplifies system maintenance
- Enables field-side diagnostics
- Automatic self-diagnostics
- Provides unparalleled flexibility
- Programmable upper and lower input thresholds
- Programmable inrush current activation threshold, magnitude, and duration
- Daisy-chainable SPI interface
Applications
- High-voltage binary input (12V–300V)
- Distribution automation
- Substation automation
- Industrial control, multi-range, digital input modules with individually isolated inputs
Evaluation System
Analog Devices MAX14001EVSYS# and MAX14002EVSYS# Evaluation System provides the hardware and software necessary to evaluate the MAX14001/2. The evaluation kit has Pmod-compatible connectors for SPI communication.
View Product List
Functional Diagram
Publicado: 2017-01-09
| Actualizado: 2023-04-11
