Analog Devices Inc. MAX15005DAUE/V+ PWM Controllers

Analog Devices Inc. MAX15005DAUE/V+ PWM Controllers operate at an automotive input voltage range from 4.5V to 40V (load dump). The input voltage can go lower than 4.5V after startup if IN is bootstrapped to a boosted output voltage. The controllers integrate the building blocks necessary for implementing fixed-frequency isolated/non-isolated power supplies. The general-purpose boost, flyback, forward, and SEPIC converters are designed around the MAX15004/MAX15005.

Features

  • Wide 4.5V to 40V supply voltage range meets automotive power-supply operating requirements including "Cold Crank" conditions (can operate at lower voltage after startup if input is bootstrapped to a boosted output)
  • Control architecture offers excellent performance while simplifying the design
    • Current-mode control
    • 300mV, 5% accurate current-limit threshold voltage
    • Programmable slope compensation
    • 50% (MAX15004) or adjustable (MAX15005) maximum duty cycle
  • TSSOP-16 package
  • Accurate, adjustable switching frequency and synchronization avoid interference with sensitive radio bands
    • Switching frequency adjustable from 15kHz to 500kHz (1MHz for the MAX15005A/B/C/D)
    • RC programmable 4% accurate switching frequency
    • External frequency synchronization
  • Built-in protection capability for improved system reliability
    • Cycle-by-cycle and hiccup current-limit protection
    • Overvoltage and thermal-shutdown protection
    • -40°C to +125°C automotive temperature range
    • AEC-Q100 qualified

Applications

  • Automotive
  • Vacuum Fluorescent Display (VFD) power supplies
  • Isolated flyback, forward, nonisolated SEPIC, boost converters

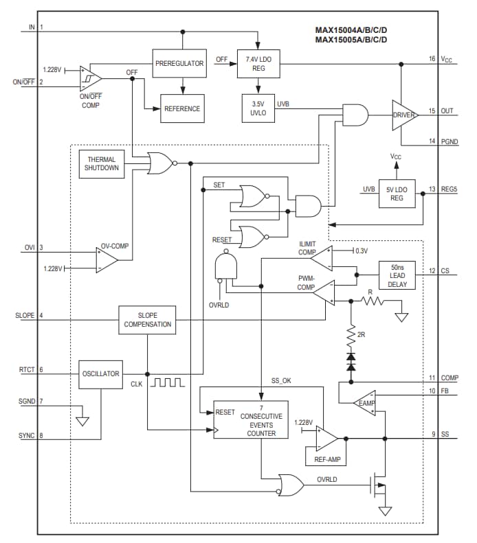
Block Diagram

Block Diagram - Analog Devices Inc. MAX15005DAUE/V+ PWM Controllers

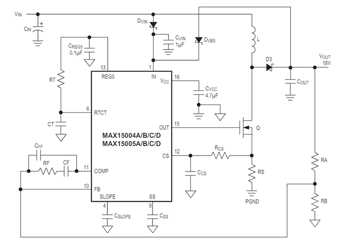
Application Schematic

Application Circuit Diagram - Analog Devices Inc. MAX15005DAUE/V+ PWM Controllers
Publicado: 2020-08-06 | Actualizado: 2024-06-13