Analog Devices / Maxim Integrated MAX17262XEVKIT Evaluation Kit

Analog Devices MAX17262XEVKIT Evaluation Kit is a fully assembled and tested surface-mount PCB that evaluates the ModelGauge™ m5 host-side fuel gauge IC. This evaluation kit includes the Analog Devices DS91230 USB interface, IC evaluation board, and RJ-11 connection cable. The Analog Devices MAX17262XEVKIT kit requires Windows® 7 or newer operating systems to use with the Graphical User Interface (GUI) software. This evaluation kit features a thermistor measurement network, and a proven PCB layout and comes fully assembled and tested.

Features

  • ModelGauge m5 algorithm
  • Monitors from single cell packs
  • 2.3V to 4.9V battery pack input voltage range
  • Thermistor measurement network
  • Windows 7 or newer compatible software
  • Proven PCB layout
  • Fully assembled and tested

Required Equipment

  • MAX17262XEVKIT evaluation kit
  • A lithium battery pack of the desired configuration
  • Battery charger or power supply
  • Load circuit
  • DS91230+ USB adapter
  • RJ-11 6pos reverse modular cord
  • PC with Windows 7 or newer Windows operating system and USB port

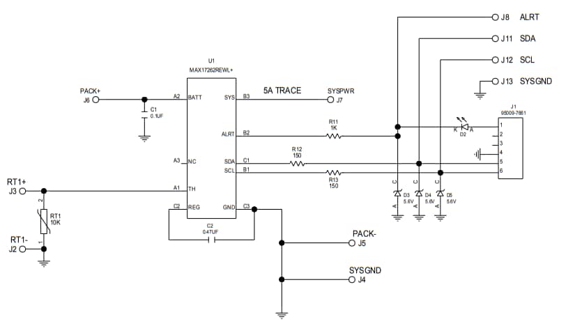
Schematic

Schematic - Analog Devices / Maxim Integrated MAX17262XEVKIT Evaluation Kit

Board Connections

Analog Devices / Maxim Integrated MAX17262XEVKIT Evaluation Kit
Publicado: 2018-08-20 | Actualizado: 2023-04-25