Analog Devices / Maxim Integrated MAX17263 Fuel Gauge IC

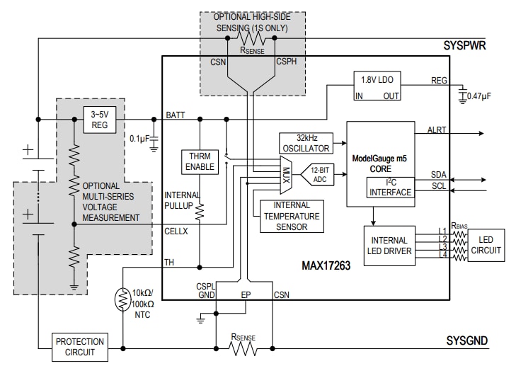
Analog Devices MAX17263 Fuel Gauge IC is an ultra-low power IC that implements the Analog Devices ModelGauge™ m5 algorithm. This algorithm makes easy fuel gauge implementation by eliminating the battery characterization requirements and simplifying host software interaction. The MAX17263 IC monitors a single-cell or multiple-series cell battery pack with an external resistor divider. This IC drives 3 to 12 automatically-counted LEDs to indicate the battery State-Of-Charge (SOC) on a push-button press or system status using I2C commands.

The Analog Devices MAX17263 IC automatically compensates for cell aging, temperature, and discharge rate, and provides accurate SOC over a wide range of operating conditions. This IC provides a precision measurement of current, voltage, and temperature. The MAX17263 IC is available in a 3mm x 3mm 14-pin TDFN package. Typical applications include wireless speakers, medical devices, drones, power tools, E-bikes, battery backup, toys, and sensors.

Features

  • ModelGauge m5 EZ
    • No characterization is required for EZ performance
    • Robust against battery variation
    • Eliminates error near the empty voltage
    • Eliminates coulomb counter drift
    • Compensates for age, current, and temperature
    • It does not require empty, full, or idle states
  • Monitors single-cell or multiple-cell battery packs
  • Integrated LED control with push-button input
    • Drives 3 to 12 LEDs automatically counted
  • Custom pattern LED control using I2C commands
  • Accurate current sensing
  • 1mΩ to 1000mΩ wide sense resistor range
  • PCB metal sensing and temperature compensation
  • No calibration required

Applications

  • Wireless speakers
  • Medical devices
  • Drones
  • Power tools
  • E-bikes
  • Headlamps and torches
  • Battery backup
  • Toys
  • Home, building automation, and sensors

Videos

Functional Diagram

Block Diagram - Analog Devices / Maxim Integrated MAX17263 Fuel Gauge IC

Pin Diagram

Mechanical Drawing - Analog Devices / Maxim Integrated MAX17263 Fuel Gauge IC
Publicado: 2018-08-20 | Actualizado: 2023-04-25