Analog Devices / Maxim Integrated MAX20345 Power Management IC (PMIC)

Analog Devices MAX20345 Power Management IC (PMIC) features ultra-low IQ voltage regulators, which are ideal for low-power wearable applications. The device includes a linear battery charger with a smart power selector and several power-optimized peripherals. The device features three buck regulators, three low-dropout (LDO) linear regulators, and a Buck-Boost regulator, providing up to seven regulated voltages, each with an ultra-low quiescent current. Two load switches allow disconnecting of system peripherals to minimize the total quiescent load of the system. Analog Devices MAX20345 enables system designers to reduce power consumption and extend battery life in 24/7 operation devices, such as those in the wearable market.

Features

  • Extend battery-use time between charging
    • 3 x low IQ buck regulators (IQ = 0.9µA typ.)
      • 220mA output current
      • Noise mitigation by flexible adjustment of switching frequency
      • Buck1: 0.700V to 1.330V output voltage in 10mV steps
      • Buck2: 0.700V to 2.275V output voltage in 25mV steps
      • Buck3: 0.700V to 3.850V output voltage in 50mV steps
    • LDO1 (IQ = 0.55µA typ.)
      • 100mA output
      • 2.7V to 5.5V input voltage range
      • 0.8V to 3.6V output voltage in 100mV steps
    • LDO2 (IQ = 1µA typ)
      • 100mA output
      • 1.71V to 5.50V input voltage range
      • 0.9V to 4.0V output voltage in 100mV steps
    • LDO3 (IQ = 1µA typ)
      • 50mA output
      • 1.00V to 2.00V input voltage range
      • 0.50V to 1.95V output voltage in 25mV steps
    • 2 x load switches
      • 0.65V to 5.50V input voltage range
      • 1Ω RON at SYS = 3.0V
    • Low IQ buck-boost regulator (IQ = 2µA (typ.))
      • 1.5W output capability
      • 2.6V to 5.5V output voltage in 50mV steps
  • Easy to implement Li+ battery charging
    • Linear Li-Ion battery charger
      • 5mA to 500mA charge current
      • +28V / -5.5V tolerant input
      • Step charging
    • Thermistor monitor
    • Smart power selector
  • Optimize system control
    • Power on/ reset controller
    • Push-button monitor
    • Factory shipping mode
    • System interface
      • Monitor multiplexer with a programmable divider to monitor system voltages and charging current

Applications

  • Wearable devices
  • IoT

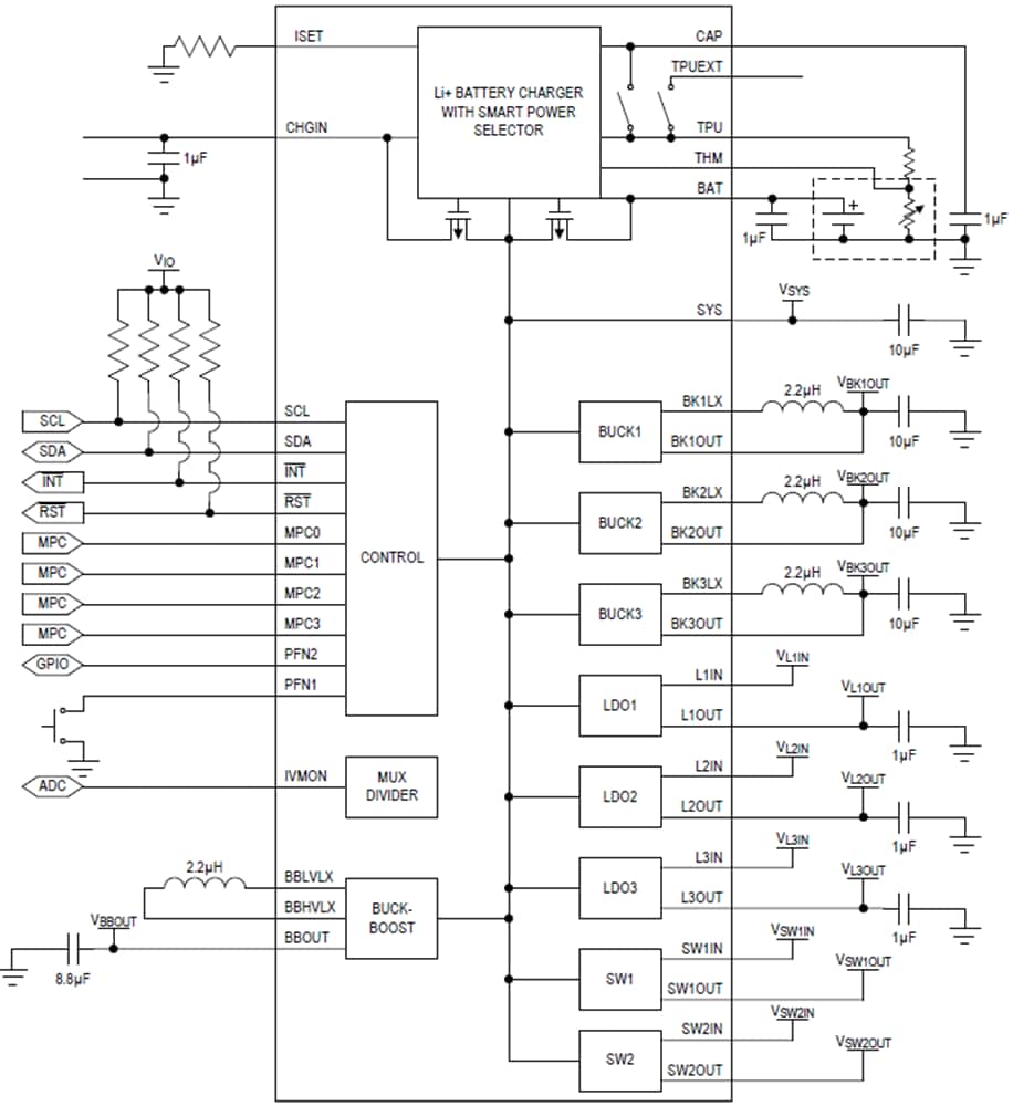
Functional Diagram

Block Diagram - Analog Devices / Maxim Integrated MAX20345 Power Management IC (PMIC)
Publicado: 2018-11-05 | Actualizado: 2023-04-24