Analog Devices / Maxim Integrated MAX40056 Evaluation Kit

Analog Devices MAX40056 Evaluation Kit is a fully assembled electrical demonstration kit that evaluates the MAX40056F/MAX40056T/MAX40056U Amplifiers. The MAX40056 are high-precision, high-voltage, bidirectional current sense amplifiers for PWM applications, such as servo motor control and solenoid drive. The Analog Devices MAX40056 Evaluation Kit supports the MAX40056FAUA+ in an 8-pin μMAX package, with Gain = 50V/V.

Features

  • Precision real-time current monitoring with fault detection
  • Internal available 1.5V reference
  • -0.3V to +65V input common mode range
  • -40°C to +125°C temperature range
  • Evaluates 8-μMAX MAX40056FAUA+ device
  • Proven PCB layout
  • Fully assembled and tested

Required Equipment

  • MAX40056 EV kit
  • 0-60V, 3A DC power supply for VCM input
  • +3.6V, 100mA MAX40056F/MAX40056T/MAX40056U device DC power supply
  • +3.6V DC power supply or a voltage calibrator for OVC/ CIP input
  • Electronic load-capable for sinking 3A
  • Three digital voltmeters

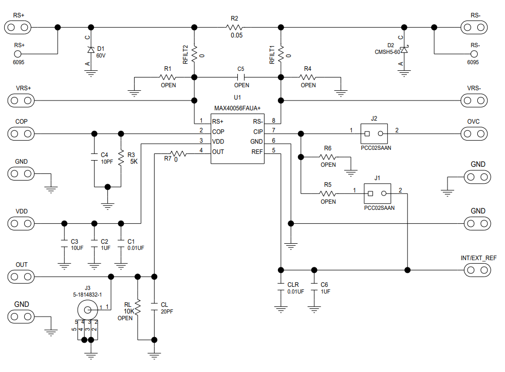
Schematic

Schematic - Analog Devices / Maxim Integrated MAX40056 Evaluation Kit
Publicado: 2019-01-11 | Actualizado: 2023-04-24