Apex Microtechnology PA99 Power Operational Amplifiers
Apex Microtechnology PA99 Power Operational Amplifiers (Op-Amps) are ultra-high 2500V power op-amps designed for output currents up to 50mA to target high-voltage applications. These op-amps feature output voltage swings of up to 2400VP-P. The power amplifiers have a cascode input circuit configuration that assures high accuracy. The external compensation of the amplifiers provides user flexibility by allowing customers to tailor the slew rate and bandwidth performance. The Apex Microtechnology PA99 Op-Amps have a resistor configurable to the current limit and provide system-level protection. Typical applications include semiconductor testing, piezo positioning, high-voltage instrumentation, and electrostatic deflection.Additional Resource
HS34 Heat SInk
The 134-HS34 is a board-level bolt-on heat sink for PA99 power amplifiers.
Features
- Cascode input circuit configuration that assures high accuracy
- External compensation of the amplifiers provides user flexibility by allowing customers to tailor slew rate and bandwidth performance
- Resistor configurable current limit that provides system-level protection
- Hermetically sealed package
- Temperature sensor
Specifications
- Up to 2400VPP output
- ±100V to ±1250V wide supply range
- 50mA continuous output
- -40°C to 85°C operating temperature range
Applications
- High voltage cable testing
- High voltage component testing
- Electrophoresis
- Electrospinning
- Electrophotography
- High-voltage DC supply
- Piezo drivers
- Semiconductor testing
- Piezo positioning
- High voltage instrumentation
- Electrostatic deflection
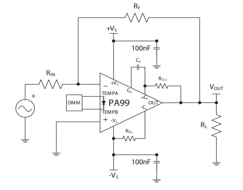
Typical Application Circuit Diagram
eBook
Publicado: 2020-11-17
| Actualizado: 2024-04-15
