Broadcom ACFJ-3531T Automotive Gate Drive Optocouplers
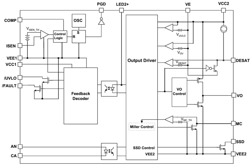
Broadcom ACFJ-3531T Automotive Gate Drive Optocouplers offer an integrated flyback controller for isolated DC-DC conversion. The Broadcom ACFJ-3531T Optocouplers also offer IGBT desaturation sensing with soft-shutdown and fault feedback, undervoltage lockout with feedback, and active Miller current clamping. Its fast propagation delay and low timing skew ensure precise timing and high efficiency. This compact, surface-mountable SO-24 optocoupler (0.8mm pitch) is ideal for HEV and EV applications. Broadcom R2Coupler™ technology provides reinforced insulation and reliable signal isolation for automotive and high-temperature industrial use.Features
- Qualified to AEC-Q100 Grade 1 test guidelines
- -40°C to +125°C automotive temperature range
- Integrated flyback controller for isolated DC-DC converter for power supply control and diagnostic
- 18.3V ±5% regulated output supply voltage
- Programmable negative supply
- Supply output overload protection
- Supply output short circuit protection
- External primary switch good for load dump test conditions and high power scaling
- 1.5A/±1.5A minimum peak output current
- 2A minimum Miller clamp sinking current
- 200ns maximum propagation delay
- UL1577, CAN/CSA, IEC 60747-5-5 regulatory approvals
- Integrated fail-safe IGBT protection
- IGBT Desat over-current sensing, "soft" IGBT turnoff, and fault feedback
- Under Voltage Lock-Out protection (UVLO) with feedback
- High noise immunity
- 50kV/µs at VCM = 1500V Common Mode Rejection (CMR)
- Miller current clamping
- Direct LED input with low input impedance and low noise sensitivity
- Negative gate bias
- SO-24 package with 8mm creepage and clearance
Applications
- IGBT/SiC MOSFET gate drivers
- Traction inverters
- Chargers
- HVAC
Functional Diagram
Additional Resources
Publicado: 2024-12-27
| Actualizado: 2025-01-06
