Diodes Incorporated AP64060TQ Synchronous Buck Converter

Diodes Incorporated AP64060TQ Synchronous Buck Converter fully integrates a 600mΩ high-side and a 300mΩ low-side power MOSFET to provide high-efficiency step-down DC-DC conversion. This converter offers a 600mA continuous output current and operates at a 4.5V to 40V input voltage range. The AP64060TQ synchronous buck converter is designed for automotive and industrial applications requiring high efficiency and low EMI. This converter features less than 0.1% output ripple at 12V, 90μA low quiescent current, 2.2MHz switching frequency, and protection circuitry. This converter supports Pulse Frequency Modulation (PFM) and a proprietary gate driver design for the best EMI reduction. The AP64060TQ synchronous converter is ideal for automotive, eMeter, white goods, small house appliances, and general-purpose point-of-load applications. 

Features

  • AEC-Q100 qualified with the following results
  • Device Temperature Grade 1 of -40°C to 125°C (TA) range
  • Device HBM ESD classification level H2
  • Device CDM ESD classification level C5
  • 4.5V to 40V input voltage range (VIN)
  • 600mA continuous output current
  • Less than 0.1% output ripple at 12V
  • Supports Pulse Frequency Modulation (PFM)
  • 90µA low quiescent current (PFM)
  • 2.2MHz switching frequency
  • Proprietary gate driver design for best EMI reduction
  • Precision enables the threshold to adjust UVLO
  • Protection circuitry
  • Undervoltage Lockout (UVLO)
  • Output Overvoltage Protection (OVP)
  • Cycle-by-cycle peak current limit
  • Thermal shutdown

Applications

  • 5V, 12V, and 24V distributed power bus supplies
  • White goods and small home appliances
  • FPGA, DSP, and ASIC supplies
  • eMeter
  • Automotives
  • General-purpose point of loads

Application Circuit

Application Circuit Diagram - Diodes Incorporated AP64060TQ Synchronous Buck Converter

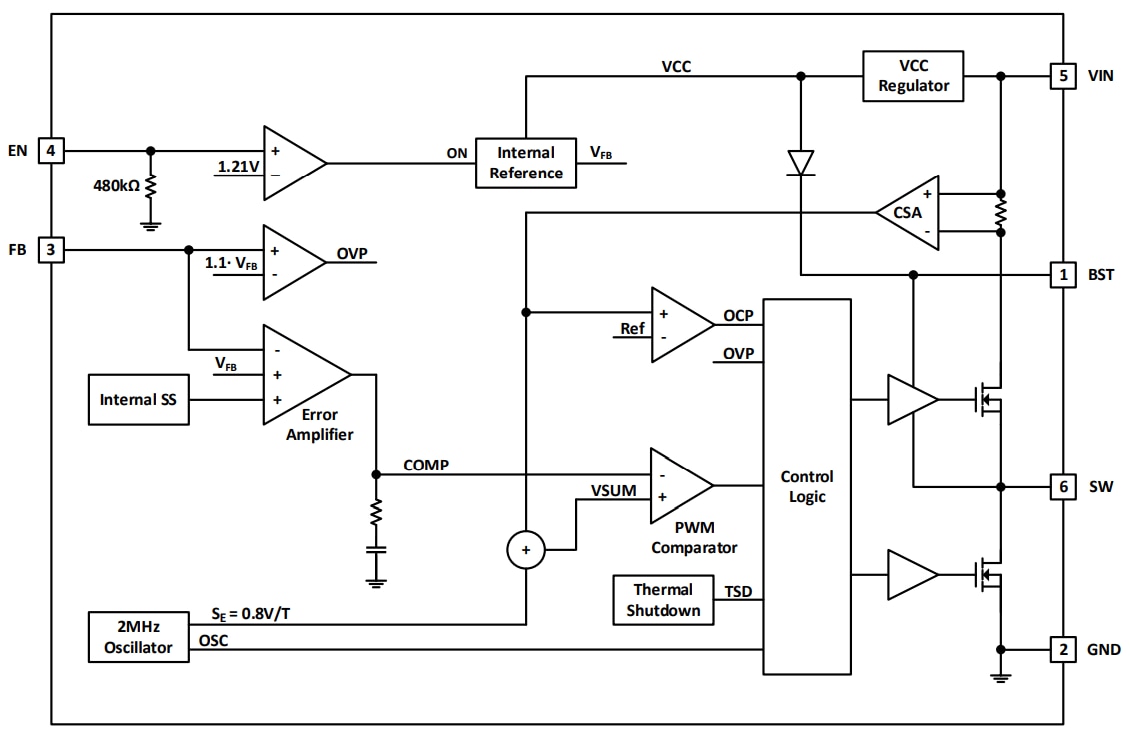
Block Diagram

Block Diagram - Diodes Incorporated AP64060TQ Synchronous Buck Converter
Publicado: 2025-08-21 | Actualizado: 2025-10-10