Epson RX4111CE & RX8111CE Real-Time Clock Modules

Epson RX4111CE and RX8111CE Real-Time Clock (RTC) Modules come with a built-in frequency adjusted 32.768kHz crystal unit and battery switch-over function. The RTC modules offer a time-stamp function that logs and stores the real-time and wake-up function to wake up MCU/SoC. These modules feature a 100nA typical low backup current, an auto power switching function, and auto-repeat wakeup timer interruption. The RX4111CE RTC module is designed with an SPI-bus 4-wire interface, whereas the RX8111CE RTC module is designed with an I2C-bus interface with fast-mode 400kHz.

The RTC modules operate from 1.6V to 5.5V supply voltage and -40°C to 85°C temperature range. These RX4111CE and RX8111CE RTC modules are available in 3.2mm x 2.5mm dimensions. Typical applications include car multimedia, body electronics, remote keyless entry, engine control unit, and airbag.

Features

  • Built-in frequency adjusted 32.768kHz crystal unit
  • Interface type :
    • RX8111CE: I2C - bus
    • RX4111CE: SPI - bus 
  • Auto power switching function:
    • Automatically switches to the backup power supply by monitoring the VDD voltage
  • Time-stamp function:
    • 8 times stamped from year to 1/256 seconds
  • Auto-repeat wakeup timer interruption
  • Interrupt output:
    • Wake up every minute or every second
  • Alarm interruption:
    • Day, date, hour, minute, and second
  • Self-monitoring interruption:
    • Crystal oscillation stop, VBAT low, and VDD low

Specifications

  • 100nA typical/3V low backup current
  • 1.6V to 5.5V operating supply voltage
  • 1.1V to 5.5V clock supply voltage
  • 1.20V to 1.60V VDD detect voltage
  • 0.3s typical oscillation start-up time
  • -40°C to 85°C operating temperature range
  • 3.2mm x 2.5mm dimensions

Applications

  • Automotive:
    • Car multimedia
    • Body electronics
    • Remote keyless entry
    • Engine control unit
    • Airbag
  • Factory automation equipments
  • Office equipments
  • Hand-held terminals
  • Security equipments

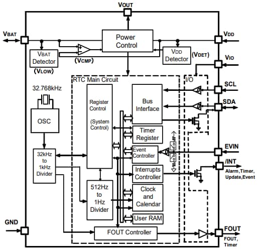
RX4111CE Block Diagram

Block Diagram - Epson RX4111CE & RX8111CE Real-Time Clock Modules

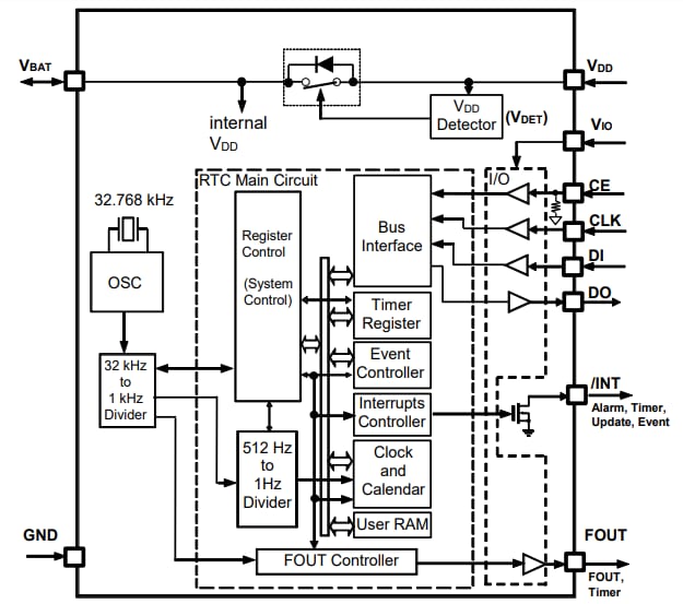
RX8111CE Block Diagram

Block Diagram - Epson RX4111CE & RX8111CE Real-Time Clock Modules

Videos

Publicado: 2021-02-25 | Actualizado: 2022-03-29