Infineon Technologies TLE9252V Demonstration Board

Infineon Technologies TLE9252V Demonstration Board enables evaluation of the AEC-Q100-qualified TLE925x CAN FD transceivers for automotive applications. The Infineon TLE9252V transceivers are designed for HS CAN networks up to 5Mbit/s and offer very low electromagnetic emissions. As an interface between the physical bus layer and the CAN protocol controller, the TLE9252V drives the signals to the bus and protects the microcontroller against interferences generated within a network.

Features

  • Evaluates the Infineon TLE925x CAN FD transceivers
  • Current consumption in sleep mode
  • 3.3V to 5V operating supply voltage
  • ESD gun-test
  • ESD-HBM model
  • EMC test passed - IEC62228, different standards

Applications

  • Engine Control Units (ECUs)
  • Electric power steering
  • Infotainment
  • Radar
  • Transmission Control Units (TCUs)
  • Chassis control modules
  • Cluster modules
  • HVAC

Overview

Mechanical Drawing - Infineon Technologies TLE9252V Demonstration Board

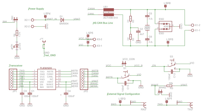
Schematic

Schematic - Infineon Technologies TLE9252V Demonstration Board
Publicado: 2025-01-28 | Actualizado: 2025-02-12