M5Stack LIGHT Sensor Unit
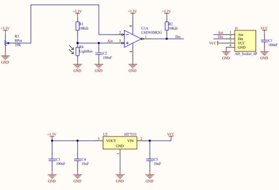
M5Stack LIGHT Sensor Unit is a light intensity sensor unit with an adjustable photoresistor. This photoresistor is a light-controlled variable resistor and the resistance of the photoresistor decreases with increasing incident light intensity and vice versa. This light sensor exhibits photoconductivity to detect the light that varies based on voltage and uses analog to digital converter to convert the digital data. The sensor unit includes LM393 dual differential comparators that compare the differential voltage between the photoresistor and the varistor. These comparators offer a larger and accurate range of light intensity.Features
- 10K adjustable resistor
- Software development platform:
- Arduino and UIFlow (Blocky, Python)
- Two lego-compatible holes
Kit Contents
- 1x LIGHT unit
- 1x grove cable
Schematic Diagram
Publicado: 2021-02-04
| Actualizado: 2022-03-11
