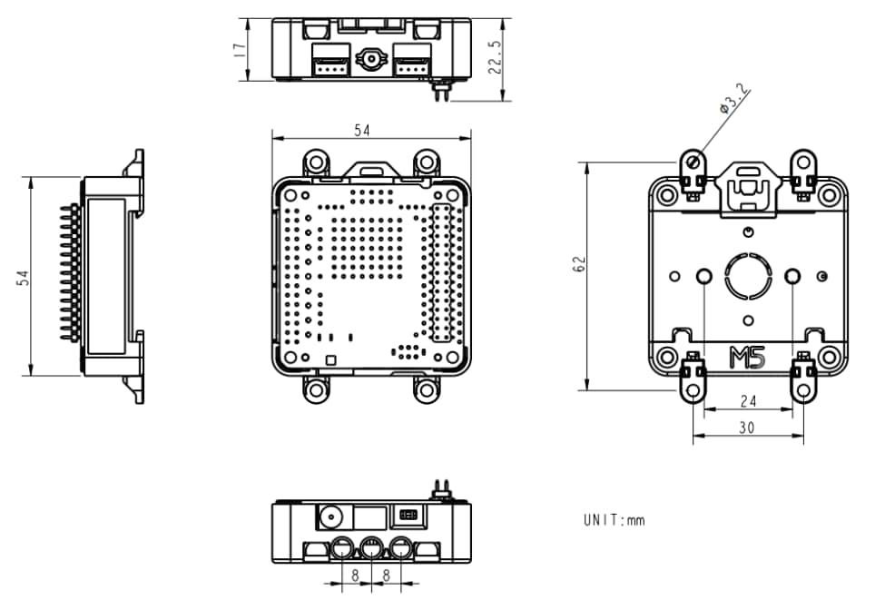
M5Stack M132 DinBase Interface Module
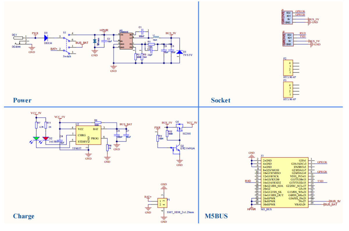
M5Stack M132 DinBase Interface Module is a 5cm x 5cm series base specially designed for "DinRail" rail fixing. This module comes with a built-in 500mAh lithium battery and is suitable for M5Core. The M132 DinBase module offers an onboard power physical switch to shut down external power and battery completely and reserved Port B and Port C interfaces. This module also provides Lego mounting holes on the lower side for easy fixing, and the bottom supports standard 35mm Dinrails. The M132 module features a 1x12P 2.54 interface, a power switch, four plug-in ears, and proto pads reserved on the internal PCB for easy DIY. This module operates at a 9V to 24V supply voltage range and 54mm x 54mm x 19mm dimensions. The M132 module is ideally used in DIY and scenarios where hosts such as M5Core are powered separately.Features
- 1x12P 2.54 interface
- Port B and Port C interface
- Power supply mode:
- 9V to 24V power supply range
- 500mAh lithium battery
- Power switch
- 9V to 24V supply voltage range
- 54mm x 54mm x 19mm dimensions
- Multiple mounting options:
- DinRail
- hanging ears
- Two copper nuts embedded in the bottom
- Three LEGO fixing holes on the sides
- DIY
- Scenarios where hosts such as M5Core are powered separately
Kit Contents
- 1xDinBase
- 4xhanger
- 1xsnap
- 1xhex key
- 2xnut (2mm x 25mm for Core2/CoreS3)
- 2xnut (2mm x 22mm for Core1)
- 2xnut (2mm x 20mm for Core2/CoreS3)
Schematic Diagram
Dimension Diagram
Publicado: 2023-08-13
| Actualizado: 2023-10-05
