MEAN WELL SHP-10K High-Efficiency Digital Power Supplies

MEAN WELL SHP-10K High-Efficiency Digital Power Supplies are 10KW 3φ3W input AC-DC power supplies with 55VDC, 115VDC, 230VDC, and 380VDC outputs. The SHP-10K devices operate in a broad three-phase AC input (3 phase 3 wire, 340VAC to 530VAC) range where the neutral is not needed. Two cooling variants (forced air or water) operate in ambient temperatures up to +70°C. The MEAN WELL SHP-10K power supplies provide vast design flexibility by equipping various built-in functions such as output programming, active current sharing, remote ON/OFF control, auxiliary power, and communication protocols. These built-in functions enhance the automation process.

Features

  • 3ψ 3-wire without Neutral, wide 340VAC to 530VAC input range
  • High efficiency up to 97%
  • Selectable water/forced air cooling
  • Built-in CANBus, optional PMBus, MODBus-RTU, and RS-484 protocols
  • Programmable output voltage and constant current levels
  • 5-year warranty
  • Active current sharing up to 4x units (40KW)
  • Built-in remote ON/OFF control, auxiliary power, and alarm signal
  • Short circuit, overload, overvoltage, over-temperature, and fan fail protections
  • Optional cooling plate (HS-684) for water-cooled models

Applications

  • Energy/power systems for automation
  • UV or laser diodes
  • Electrolysis systems
  • Laser processing machines
  • Burn-in facilities
  • RF
  • EV charging stations

Specifications

  • Output
    • 55VDC to 380VDC range, factory default
    • 26.3A to 131A current, factory default
    • 0 to 150A current range
    • 7200W to 10,000W maximum rated power range
    • 0.3Vp-p to 1Vp-p maximum ripple and noise
    • ±1.0% voltage tolerance
    • ±0.5% line/load regulation
    • 3000ms setup/rise time, 100ms at full load
    • 20ms (full load) or 25ms (75% load) typical hold-up time at 400VAC
  • Temperature ranges
    • -30°C to +70°C operating
    • -40°C to +85°C storage
  • Relative humidity, non-condensing
    • 20% to 90% operating
    • 10% to 95% storage
  • ±0.03%/°C temperature coefficient
  • Input
    • 340VAC to 530VAC voltage range
    • 47Hz to 63Hz frequency range
    • ≥0.98 typical power factor
    • 94.5% to 96.5% typical efficiency range
    • Typical AC current range
      • 11.2A to 15.7A at 400VAC
      • 9.5A to 13A at 480VAC
    • Typical inrush current
      • 40A at 400VAC
      • 65A at 480VAC
    • <6.5mA peak leakage current at 530VAC
  • Minimum Mean time before failure (MTBF)
    • 281.2K hours per Telecordia SR-332 (Bellcore)
    • 28K hours per MIL-HDBK-217F (+25°C)
  • Dimensions (LxWxH)
    • 460mm x 211mm x 83.5mm for forced-air cooling types
    • 460mm x 216mm x 83.5mm for water cooling types

Videos

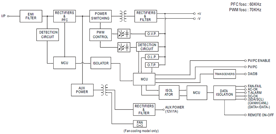
Block Diagram

Block Diagram - MEAN WELL SHP-10K High-Efficiency Digital Power Supplies
Publicado: 2022-08-22 | Actualizado: 2026-03-05