Microchip Technology MCP16364 Step-Down DC-DC Converters
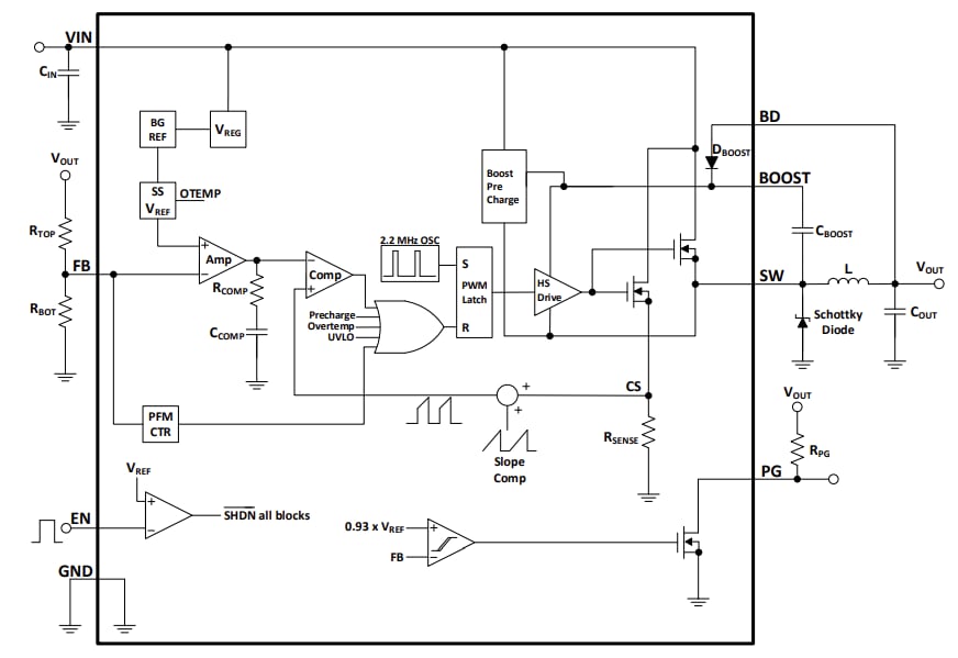
Microchip Technology MCP16364 Step-Down DC-DC Converters are high-efficiency, highly integrated, and fixed-frequency converters in a compact 8-lead 3mm x 3mm VDFN package. These converters supply 1A of continuous current while regulating the output voltage from 2V to 24V. The MCP16364 converters can operate in Pulse Frequency Modulation/Pulse Width Modulation (PFM/PWM) mode. The MCP16364 converters switch in PFM mode for light load conditions and for large step-down conversion ratios, resulting in a higher efficiency over all load ranges. These converters are automotive AEC-Q100 qualified.The MCP16364 converters feature a 500mΩ integrated N-channel buck switch, 2.2MHz fixed switching frequency, peak current mode control, internal soft-start, cycle-by-cycle peak current limit, and internal bootstrap diode. Typical applications include wall cube regulation, power meters, distributed power supplies, set-top boxes, and DSL cable modems.
Features
- 4V (After start-up) to 48V input voltage range
- 2V to 24V adjustable output voltage range
- 500mΩ integrated N-Channel buck switch
- 1A output current
- 2.2MHz fixed switching frequency
- 3μA typical shutdown current
- 18μA typical (not switching) Quiescent current
- Automatic PFM/PWM operation
- Power good output
- Under-Voltage Lockout (UVLO)
- Peak current mode control
- Internal compensation
- Internal soft-start
- Internal bootstrap diode
- Cycle-by-cycle peak current limit
- Overtemperature protection
- 8-lead 3mm x 3mm wettable flanks VDFN package
- AEC-Q100 automotive qualified
Applications
- Automotive DC-DC and 48V systems
- Microcontroller bias supply
- 24V industrial input DC-DC conversion
- Set-top boxes and DSL cable modems
- Wall cube regulation
- SLA battery-powered devices
- AC-DC digital control power sources
- Power meters
- Medical and health care
- Distributed power supplies
Block Diagram
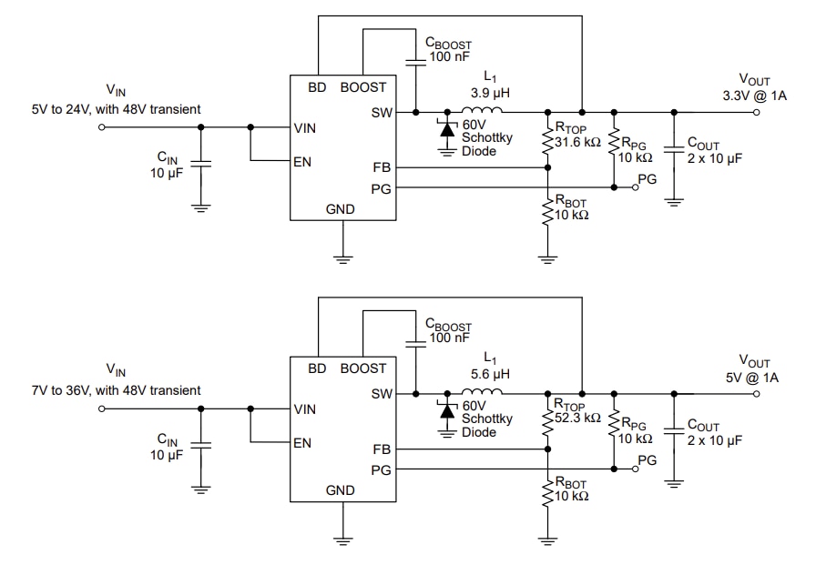
Typical Application Circuit Diagram
Publicado: 2025-06-27
| Actualizado: 2025-07-15
