Microchip Technology MCP2561 & MCP2562 High-Speed CAN Transceivers

Microchip Technology MCP2561 and MCP2562 High-Speed CAN Transceivers are fault-tolerant devices that serve as the interface between a CAN protocol controller and the physical two-wire CAN bus. These devices provide differential transmit and receive capability for the CAN protocol controller and are fully compatible with the ISO-11898-2 and ISO-11898-5 standards. The MCP2561 comes with a split output pin to stabilize common mode in biased split termination schemes. The MCP2562 has a VIO supply pin to interface directly to CAN controllers and MCUs. The MCP2561 and MCP2562 High-Speed CAN Transceivers are optimized for CAN FD (flexible data rate) at 2Mbps, 5Mbps, and 8Mbps operation. Each device meets the automotive requirements for high-speed (1Mb/s), low quiescent current, electromagnetic compatibility (EMC), and electrostatic discharge (ESD).

The Microchip Technology MCP2561 and MCP2562 High-Speed CAN Transceivers are available in compact 8-pin DFN, PDIP, and SOIC packages, ideal for space-constrained applications.

Features

  • Supports up to 8Mb/s operation
  • Implements ISO-11898-5 standard physical layer requirements
  • AEC-Q100 Grade 0
  • Very low standby current (Typ: 5µA)
  • VIO supply pin (MCP2562) to interface directly to CAN controllers and microcontrollers with 1.8V to 5V I/O
  • SPLIT output pin (MCP2561) to stabilize common mode in biased split termination schemes
  • CAN bus pins are disconnected when device is unpowered
  • Detection of ground fault
  • Power-on reset and voltage brown-out protection on VDD pin
  • Protection against damage due to short-circuit conditions (positive or negative battery voltage)
  • Protection against high-voltage transients in automotive environments
  • Automatic Thermal Shutdown protection
  • Suitable for 12V and 24V systems
  • High-noise immunity due to differential bus implementation
  • High ESD protection on CANH and CANL, IEC61000-4-2 > 8kV (MCP2561/2) or IEC61000-4-2 up to ±14kV (MCP2561/2FD)
  • Available in PDIP-8L, SOIC-8L and 3x3 DFN-8L
  • Temperature ranges
    • Extended: -40°C to +125°C
    • High: -40°C to +150°C

Applications

  • Body electronics and lighting
  • Automotive infotainment and cluster
  • Hybrid, electric, and powertrain systems
  • Industrial transportation

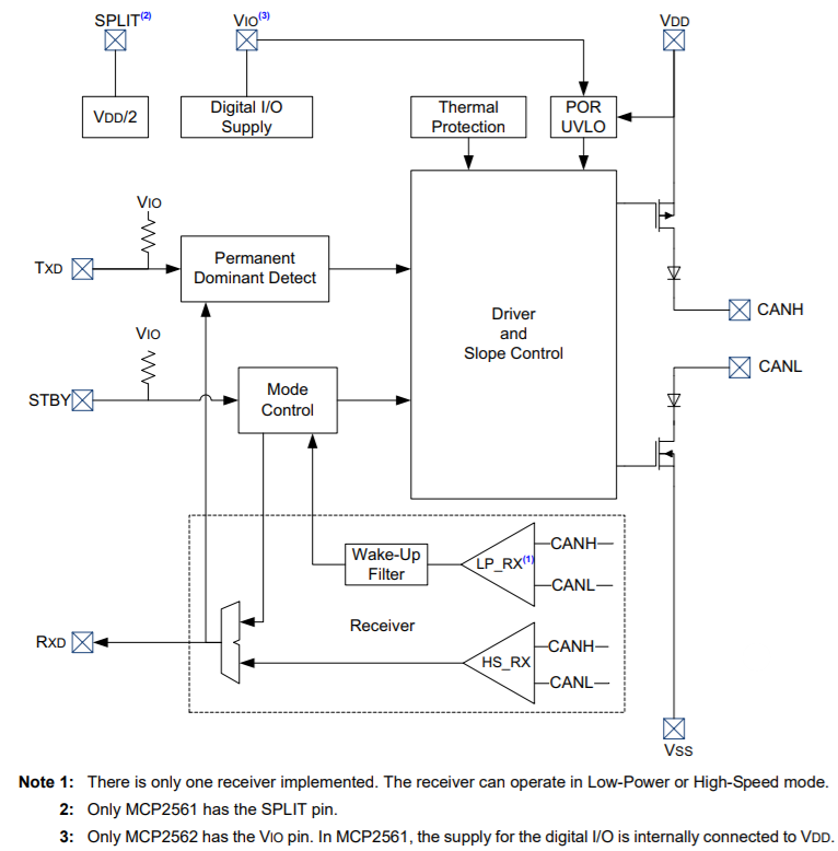
Block Diagram

Block Diagram - Microchip Technology MCP2561 & MCP2562 High-Speed CAN Transceivers
Publicado: 2015-11-13 | Actualizado: 2022-03-11