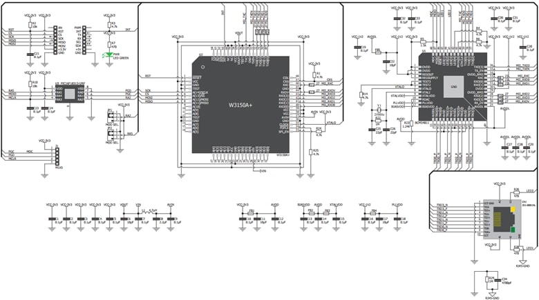
Mikroe BroadR-Reach Click Board
Mikroe BroadR-Reach Click Board is designed for realizing a network in industrial environments where a reliable Ethernet-based open network is required. This Mikroe click board is equipped with many onboard modules including BCM54811 BroadR-Reach® capable Ethernet PHY IC, W3150A+ hardware protocol stack, and PIC16F18313 controller. The BroadR-Reach click board can establish full duplex Ethernet-based connectivity at 100Mbps over a single unshielded twisted pair cable. The BCM54811 Ethernet PHY IC is configured to work with the BroadR-Reach communication standard for transmitting and receiving the signal on the network. The 8-pin PIC16F18313 microcontroller sets the operating mode of 10Mbps/100Mbps as well as the BroadR-Reach Master/Slave configuration.Features
- BCM54811 BroadR-Reach capable Ethernet PHY IC
- W3150A+ hardware protocol stack
- 8-pin PIC16F18313 controller
- 3.3V input voltage
- Robust and reliable interface
- Interfaces
- GPIO
- UART
- Power LED indicator
Overview
Schematic
Publicado: 2018-01-19
| Actualizado: 2022-07-29
