Mikroe USB UART 4 Click Board
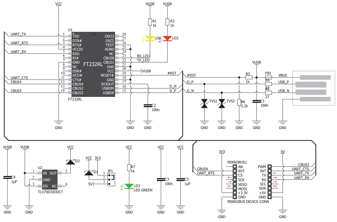
Mikroe USB UART 4 Click Board is designed to provide a USB-to-asynchronous serial data interface, allowing microcontroller-based designs to communicate easily with PCs. This Mikroe click board is equipped with an FT232RL USB-to-UART interface module which can seamlessly and effortlessly interface the UART lines to a personal computer. The FT232RL contains product description strings, CBUS I/O configuration, PID, serial number, and an integrated 1024-bits internal EEPROM for storing USB VID. A 16x clock input is provided to the UART controller by the Baud Rate Generator from the 48MHz reference clock. The 14-bit pre-scaler and 3 register bits tune the baud rate which is selected via the OS terminal application and forwarded to the driver. This USB UART 4 click board is used in a wide range of applications where a ready-made and simple solution for interfacing USB to UART is needed.Features
- FT232RL USB-to-UART interface module
- Integrated support for USB protocol
- CBUS programmable pins
- Unique serial number programmed in OTP memory
- Interfaces
- GPIO
- UART
- 3.3V or 5V input voltage
- 3.3V to 5.25V logic voltage level
- -40°C to +85°C operating temperature range
- Royalty-free VCP and Direct (D2XX) drivers for major operating systems
Overview
Schematic
Publicado: 2018-01-19
| Actualizado: 2022-07-29
