Monolithic Power Systems (MPS) EVQ6612A-L-00A Evaluation Board

Monolithic Power Systems (MPS) EVQ6612A-L-00A Evaluation Board demonstrates the capabilities of the MPQ6612A motor driver used for driving reversible motors. The MPQ6612A H-bridge motor driver operates from 4V to 40V supply voltage range and delivers up to 5A motor current. This driver's input control signals are applied through a connector on the board. The EVQ6612A-L-00A evaluation board is available in 6.35cm x 6.35cm x 1cm dimensions. This board is used in solenoid drivers, door locks and latches, and brushed DC motor drivers.

Features

  • MPQ6612A:
    • Internal full H-Bridge driver supports up to 100% duty cycle with internal charge pump
    • Current sense with 10% accuracy
  • EVQ6612A-L-00A:
    • 4V to 40V input voltage range
    • 5A maximum output current
    • 6.35cm x 6.35cm x 1cm dimensions

Applications

  • Solenoid drivers
  • Door locks and latches
  • Brushed DC motor drivers

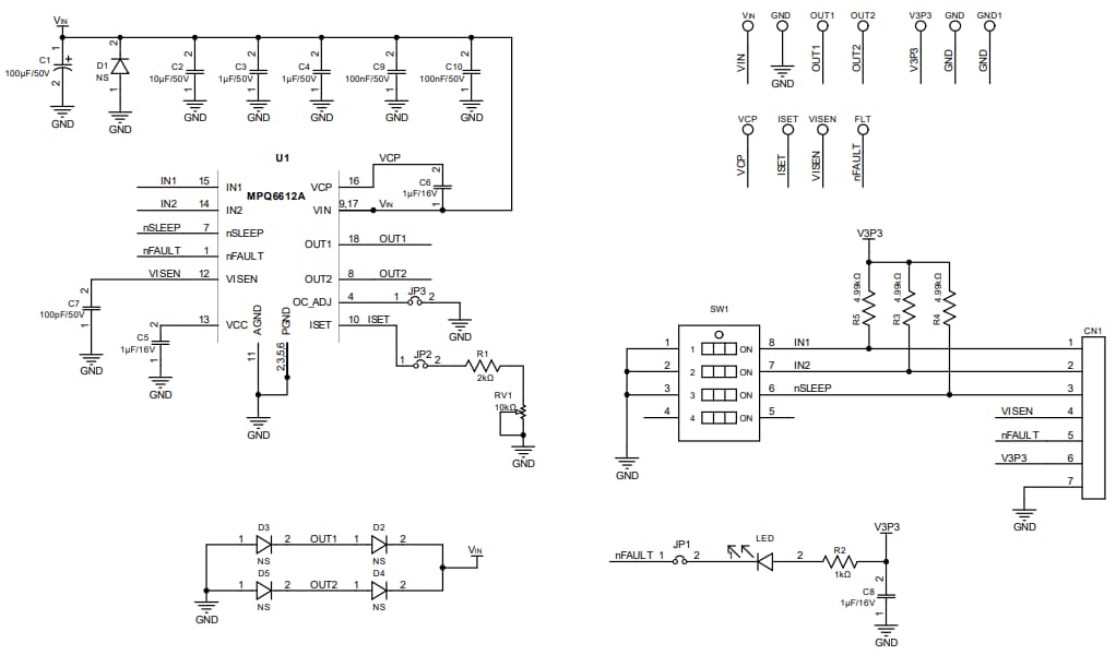
Schematic Diagram

Schematic - Monolithic Power Systems (MPS) EVQ6612A-L-00A Evaluation Board
Publicado: 2024-10-15 | Actualizado: 2024-11-18