Monolithic Power Systems (MPS) EVQ8861-LE-00A Evaluation Board
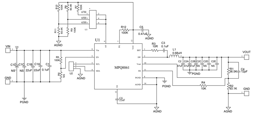
Monolithic Power Systems (MPS) EVQ8861-LE-00A Evaluation Board is designed to demonstrate the capabilities of the AEC-Q100 qualified MPQ8861 high-frequency, synchronous, rectified, step-down, switch-mode converters with an I2C interface. The MPQ8861 18V synchronous step-down converters offer a fully integrated solution that achieves 12A of continuous output current (IOUT) with excellent load/line regulation across a wide 2.9V to 18V input voltage (VIN) supply range.Features
- 5V input voltage
- 1V output voltage
- 12A output current
- 500kHz switching frequency
- 85.5mm x 63.5mm x 20mm (LxWxH) dimensions
Applications
- Automotive systems
- Industrial systems
Evaluation Set-Up
Schematic
Publicado: 2024-10-15
| Actualizado: 2024-11-18
