Monolithic Power Systems (MPS) MP4323C Synchronous Step-Down Converters

Monolithic Power Systems (MPS) MP4323C Synchronous Step-Down Converters are configurable-frequency (350kHz to 2.5MHz) switching converters with integrated internal high-side and low-side power MOSFETs. These converters provide 3A of highly efficient output current with peak current mode control. The MP4323C step-down converters, with a wide 3.3V to 36V input voltage range and 42V load dump tolerance, support various step-down applications in automotive input environments. These converters feature a 1μA shutdown mode quiescent current that permits the device to be used in battery-powered applications. The open-drain Power Good (PG) signal confirms output voltage stability, signaling whether the output is within the range of 94.5% to 105.5% of its nominal value.

The MP4323C step-down converters offer high-duty cycle and low-dropout modes for automotive cold-crank conditions. These converters operate within the -40°C to 150°C temperature range and are available in a 2.5mm x 3.5mm QFN-14 package. The MP4323C converters are ideally used in USB chargers, aftermarket automotive, battery-powered systems, and general consumer applications.

Features

  • Designed for aftermarket automotive applications:
    • Survives 42V load dump
    • Supports 3.1V cold-crank
    • 3A of continuous output current
    • Continuous operation up to 36V
    • -40°C to 150°C operating junction temperature range
  • Increased battery life (1μA shutdown supply current)
  • QFN-14 2.5mm x 3.5mm package with wettable flanks
  • High performance for improved thermals:
    • Integrated 70mΩ high-side MOSFET and 50mΩ low-side MOSFET
    • 65ns minimum on-time and 50ns minimum off-time
  • Optimized for EMC/EMI:
    • Frequency spread spectrum modulation
    • Symmetric VIN pinout
    • 350kHz to 2.5MHz configurable switching frequency range
    • MeshConnect™ flip-chip package
  • Additional features:
    • Power good output
    • Forced Continuous Conduction Mode (FCCM)
    • Hiccup Over-Current Protection (OCP)
    • 2.5mm x 3.5mm QFN-14 package

Applications

  • USB chargers
  • Aftermarket automotive
  • Battery-powered systems
  • General consumer applications

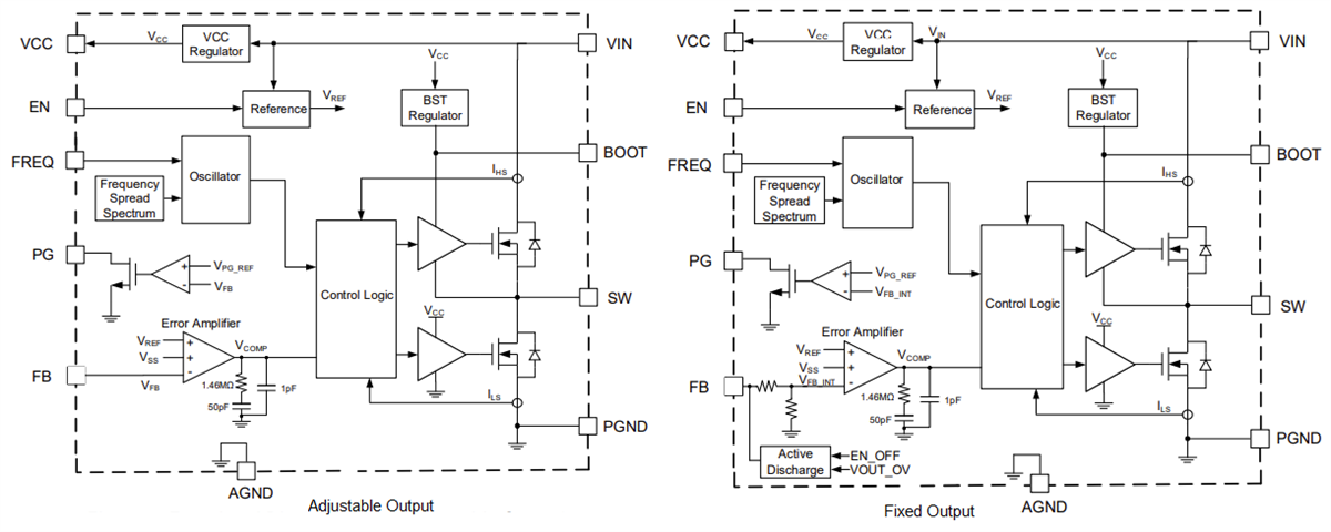
Functional Block Diagrams

Block Diagram - Monolithic Power Systems (MPS) MP4323C Synchronous Step-Down Converters

Typical Application Circuits

Application Circuit Diagram - Monolithic Power Systems (MPS) MP4323C Synchronous Step-Down Converters
Publicado: 2024-02-28 | Actualizado: 2024-03-22