Monolithic Power Systems (MPS) MP8865 Step-Down Converters
Monolithic Power Systems (MPS) MP8865 Step-Down Converters are high-frequency synchronous rectified step-down switch-mode converters with an I2C control interface. The MP8865 has a wide 4.5V to 21V operational input range and delivers 6A of continuous output current with excellent load and line regulation. Synchronous mode operation delivers higher efficiency over the output-load range. The reference voltage level can be controlled on the fly through a 3.4Mbps I2C serial interface. The output voltage range can be adjusted from 0.6V to 1.87V in 10mV steps. The voltage slew rate, switching frequency, enable, and power-saving mode are all selectable through the I2C interface. Current-mode operation provides a fast transient response and eases loop stabilization. Full protection features include overcurrent protection (OCP), overvoltage protection (OVP), and thermal shut down (TSD). MPS MP8865 Step-Down Converters require a few standard external components and are available in a QFN-15 package.Features
- Wide 4.5V to 21V operating input Range
- 45mΩ/18mΩ low RDS(ON) internal power MOSFETs
- 1% VOUT accuracy
- I2C programmable reference-voltage range from 0.6V to 1.87V in 10mV steps with slew-rate control
- I2C selectable switching frequency, default 600kHz switching frequency
- Programmable output voltage
- Power-saving mode, OTP, and OCP via I2C
- Power good indication
- 1-bit I2C address set
- OCP protection in hiccup mode
- External soft-start
- Available in a 3mm x 3mm QFN package
Applications
- SoC and media processors
- General consumer
- Distributed power systems
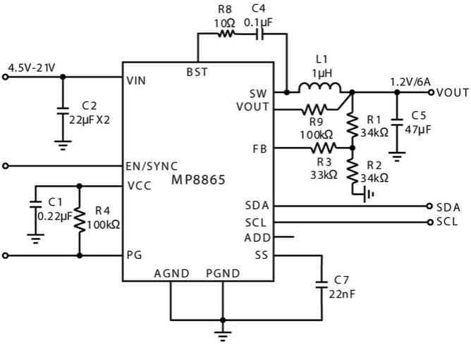
Application Diagram
Publicado: 2015-05-14
| Actualizado: 2023-04-11
