Monolithic Power Systems (MPS) MP8860 Buck-Boost Converters

Monolithic Power Systems (MPS) MP8860 Buck-Boost Converters are synchronous and 4-switch integrated converters. These buck-boost converters regulate the output voltage from 2.8V to 22V input voltage range with high efficiency. The MP8860 converters operate Constant-On-Time (COT) control in buck mode and constant-off-time control in boost mode. These converters provide auto Pulse Frequency Modulation (PFM)/Pulse Width Modulation (PWM) or forced PWM switching modes. The MP8860 converters feature programmable output Constant Current (CC) current limit, Over-Current Protection (OCP), Over-Voltage Protection (OVP), thermal shutdown, and Under-Voltage Protection (UVP).

The MP8860 buck-boost converters include an I2C interface with an ALT pin, four programmable I2C addresses, and One-Time Programmable (OTP) non-volatile memory. These converters are available in a 16-pin QFN (3mm x 3mm) package. The MP8860 converters are used in industrial systems, power supplies for motors, DSLR cameras, and personal medical products.

Features

  • 2.8V to 22V operating input voltage range
  • 1A output current or 4A input current
  • Four low RDS(ON) internal buck power MOSFETs
  • Adjustable accurate CC output current limit with internal sensing MOSFET via I2C
  • I2C interface with ALT pin
  • Four programmable I2C addresses
  • 500kHz switching frequency
  • Over-temperature warning and shutdown
  • One-Time Programmable (OTP) non-volatile memory
  • Output Over-Voltage Protection (OVP) with hiccup
  • Output Short-Circuit Protection (SCP) with hiccup
  • I2C programmable line drop compensation
  • Soft start and thermal shutdown
  • EN shutdown discharge programmable
  • Available in a QFN-16 (3mm x 3mm) package

Applications

  • Power supplies for motors
  • Industrial systems
  • Buck-boost bus supplies
  • DSLR cameras
  • Personal medical products

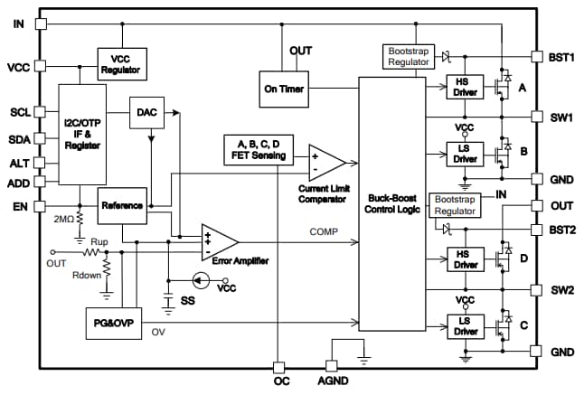
Block Diagram

Block Diagram - Monolithic Power Systems (MPS) MP8860 Buck-Boost Converters

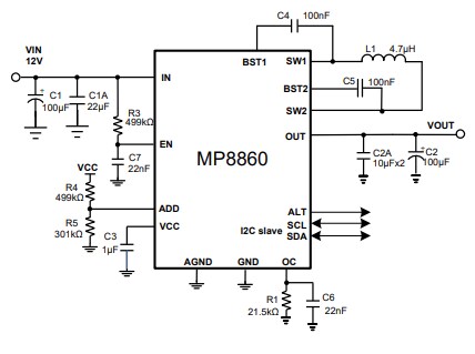
Typical Application Diagram

Application Circuit Diagram - Monolithic Power Systems (MPS) MP8860 Buck-Boost Converters
Publicado: 2024-07-01 | Actualizado: 2025-01-27