Monolithic Power Systems (MPS) MPQ7221 16-Channel LED Drivers

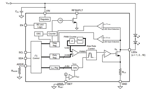
Monolithic Power Systems (MPS) MPQ7221 16-Channel LED Drivers operate across a wide 4.5V to 16V input voltage (VIN) range. These LED drivers integrate an I2C interface, where ten different I2C addresses are configurable via an external resistor. The MPQ7221 LED drivers apply 16 internal current sources in each LED string terminal. The LED current of each channel is set by an external current-setting resistor, with up to 80mA maximum current. These LED drivers employ separated Pulse Width Modulation (PWM) dimming and analog dimming to reach the LED channel. Each channel utilizes 12-bit resolution PWM dimming and 6-bit analog dimming.

The MPQ7221 LED drivers feature 40μs phase shift, LED open protection, Under-Voltage Lockout (UVLO), Over-Temperature Protection (OTP), refresh signal output, and fault indicator. These LED drivers are AEC-Q100 qualified and available in QFN-24 (4mm x 4mm) package. Typical applications include automotive taillights and automotive turning lights.

Features

  • 4.5V to 16V input voltage (VIN) range
  • Easy scalability:
    • 16 channels, 80mA maximum current/channel
    • 10 addresses configurable via an external resistor
  • I2C control:
    • I2C interface
    • 6-bit analog dimming for each channel
    • 12-bit PWM dimming for each channel
  • 220Hz, 250Hz, 280Hz, and 330Hz selectable PWM dimming frequency (fPWM)
  • Full protection:
    • Fault indicator
    • LED open protection
    • LED short protection with configurable threshold
    • Under-Voltage Lockout (UVLO)
    • Over-Temperature Protection (OTP)
  • AEC-Q100 qualified
  • Available in QFN-24 (4mm x 4mm) package

Applications

  • Automotive taillights
  • Automotive turning lights

Functional Block Diagram

Block Diagram - Monolithic Power Systems (MPS) MPQ7221 16-Channel LED Drivers

Typical Application Circuit

Application Circuit Diagram - Monolithic Power Systems (MPS) MPQ7221 16-Channel LED Drivers
Publicado: 2023-03-10 | Actualizado: 2024-07-23