Mpression ALT304594PM12 Evaluation Board

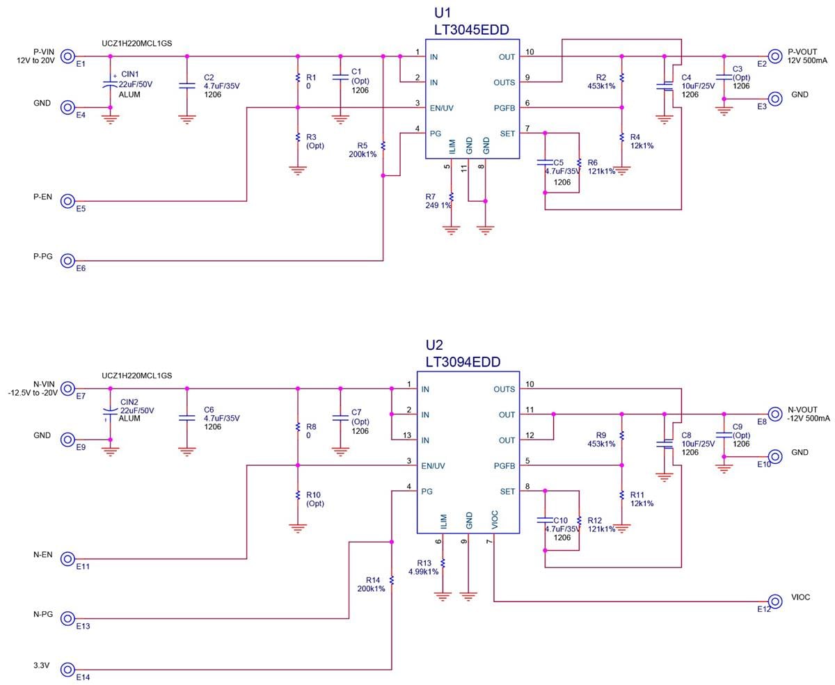
Mpression ALT304594PM12 Evaluation Board is a low-noise reference board for audio equipment and small-signal sensor systems. This reference board is designed for high-precision and ultra-low-noise analog circuits. Mpression ALT304594PM12 Evaluation Board uses LT3045 for the positive side linear regulator and LT3094 for the negative side linear regulator. These regulators feature ultra-low-noise (0.8µVRMS at 10Hz to 100kHz) and an ultra-high power supply rejection ratio (PSRR) that is ideal for high-precision analog circuits.

Features

  • Low-noise reference board for audio equipment and small-signal sensor systems
  • Designed for high-precision and ultra-low-noise analog circuits
  • Uses LT3045 for positive side linear regulator and LT3094 for negative side linear regulator

Specifications

  • 12.5V to 20V / -20V to -12.5V input voltage range
  • ±12V output voltage
  • 500mA maximum output current

Kit Contents

  • Low-noise ±12V output LDO power supply
  • Resistor
  • LT3045 and LT3094 linear regulator ICs
  • Capacitor

Schematic Diagram

Schematic - Mpression ALT304594PM12 Evaluation Board
Publicado: 2020-05-31 | Actualizado: 2024-08-23