Nisshinbo R5101G Power Management ICs
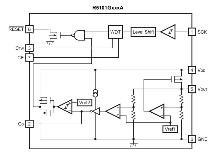
Nisshinbo R5101G Power Management ICs are CMOS-based μ con power management ICs with high accuracy output voltage, detector threshold, and ultra-low current. These ICs act as power management for a microprocessor and monitor the voltage of a power source and a microprocessor supervisor. Nisshinbo R5101G ICs include a voltage regulator, a voltage detector, and a watchdog timer. The built-in voltage regulator with an internal driver transistor supplies 50mA current to a system with a 2V voltage difference between input and output. The voltage detector comes with an output delay function, and the delay time is set by an external capacitor (CD). The output voltage and the detector threshold voltage are set individually for each IC by laser trimming.Features
- Built-in watchdog timer
- Timeout period for watchdog and generating a reset signal can be set by an external capacitor
- Watchdog timer can be stopped individually by CE pin
- Power-on Reset delay time can be set by an external capacitor
- SSOP-8G package
- Designed as a power source for microprocessors
Specifications
- 5μA (typical) supply current
- 1.8V to 5V (0.1V steps) output voltage range
- ±2.5% output voltage accuracy
- 1.7V to 4.5V (0.1V steps) detector threshold range
- ±2.5% output threshold accuracy
- 50mA (at VIN-VOUT = 2V) output current
Block Diagram
Typical Applications Diagram
Publicado: 2020-03-05
| Actualizado: 2024-05-03
