Nisshinbo R5114 System Power Supply ICs
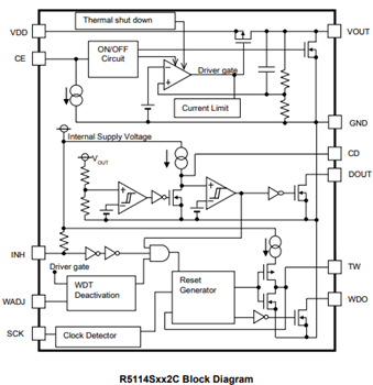
Nisshinbo R5114 System Power Supply ICs are designed with an ultra-low power watchdog timer and feature a voltage range of 3.5V to 42V. These R5114 power supply ICs offer a voltage detector, voltage regulator, system malfunction monitoring, and power supply voltage monitoring. The series is equipped with an auto monitoring stop to terminate the watchdog timer monitoring at light loads. The watchdog timer outputs a reset signal when the pulse signal period is too short or too long. Nisshinbo R5114 System Power Supply ICs are ideal for electric vehicle (EV) inverters, charge controllers, and microprocessor-based electronic equipment for automotive applications.Features
- Ultra-low power watchdog timer
- Voltage regulator
- 3.3V to 5V output voltage range
- 250mA output current
- Voltage detector
- 2.5V to 4.8V detection voltage threshold range
- Power supply voltage monitoring
- Auto monitoring stop to cease watchdog timer monitoring at light load
- System malfunction monitoring
- 8.5µA supply current
- 3.5V to 42V input voltage range
- Protections
- Thermal shutdown
- Output current limiting
- Short-circuit current limiting
- -40°C to +125°C operating temperature range
Applications
- EV inverters
- Charge controllers
- Microprocessor-based electronic equipment for automotive applications
Publicado: 2018-05-31
| Actualizado: 2023-03-20
