onsemi STK544UC63K-E Intelligent Power Module (IPM)

onsemi STK544UC63K-E Intelligent Power Module (IPM) is a 3-phase, fully integrated, 10A/600V rated IGBT module with integrated drivers. This driver comprises a high-voltage driver, six IGBTs, and a thermistor that drives Permanent Magnet Synchronous Motors (PMSM), Brushless-DC (BLDC), and AC synchronous motors. The STK544UC63K-E driver features a full range of protection functions that includes cross-conduction protection, external shutdown, and under-voltage lockout. Typical applications include industrial drives, industrial pumps, industrial fans, and industrial automation.

Features

  • 3-phase 10A/600V IGBT module with integrated drivers
  • Built-in under-voltage protection
  • Cross-conduction protection
  • Adjustable over-current protection level
  • Integrated bootstrap diodes and resistors
  • Thermistor for substrate temperature measurement
  • UL1557 certification
  • Pb-free and RoHS compliant

Applications

  • Industrial drivers
  • Industrial pumps
  • Industrial fans
  • Industrial automation

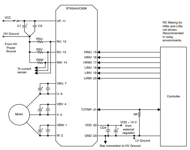
Schematic Diagram

Schematic - onsemi STK544UC63K-E Intelligent Power Module (IPM)

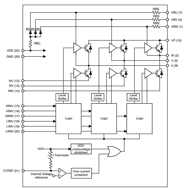
Functional Diagram

onsemi STK544UC63K-E Intelligent Power Module (IPM)

Simplified Block Diagram

Block Diagram - onsemi STK544UC63K-E Intelligent Power Module (IPM)
Publicado: 2019-07-21 | Actualizado: 2024-02-13