onsemi FPF2890 22V/5.5A Protection Switches
onsemi FPF2890 22V/5.5A Protection Switches feature 5.5A continuous and 15A surge current for 10ms at 2% power switch for USB Type-C®/Power Delivery (PD) applications. The onsemi FPF2890 switches offer Over-Voltage Protection (OVP), Over-Temperature Protection (OTP), and an Ideal Diode True Reverse Current Block (IDTRCB) to protect systems. These devices have a low on-resistance of 33mΩ (typical) in a DFN package and can operate from 3.4V to 22V and up to 28V absolutemaximum. These devices are available in a thermally enhanced 3mm x 3mmDFN-12 package, which can operate over a -40°C to +125°C junction temperature range.The onsemi FPF2890 protection switches are an ideal solution for multi-port Type-C PD current-sinking applications. The IDTRCB feature prevents the VIN from rising due to reverse current flow from the VOUT under all conditions. An internal soft-start circuit controls inrush currents due to capacitive loads, and the slew rate can be adjusted using an external capacitor. The integrated back-to-back MOSFET offers a low on-resistance and high SOA to safely handle high currents and a wide range of output capacitances on VOUT.
Features
- 22V/5.5A capable OTP/OVP/IDTRCB power switch
- 15A peak current for 10ms at 2% duty cycle
- 3.4V to 22V input voltage range
- Ultra-low on-resistance - 33mΩ typical
- Up to 28V input/output voltage ABS
- Active HIGH EN polarity
- Ideal Diode True Reverse Current Blocking (IDTRCB)
- Configurable soft-start
- Thermal shutdown
- Open drain fault FTLB output to indicate INRUSH, OTP, OVP, and IDTRCB events
- Thermally enhanced DFN 3mm x 3mm, 12-lead package
- IEC 61000-4-5 - ±35V on VIN and VOUT
- IEC 61000-4-2 - ±8kV on VIN and VOUT
Applications
- Hot-swap and inrush current control
- Power distribution in portable devices
- Battery-powered systems
- Industrial and automotive electronics
- USB and power supply protection
- Load switching
Specifications
- 3.4V to 22.0V operating voltage range
- 3V to 3.35V under-voltage lockout threshold range
- 250mV typical under-voltage lockout hysteresis
- 380µA typical input quiescent current
- 48µA maximum VIN shutdown current, 32µA typical
- 7.5µA maximum output leakage current, 4.5µA typical
- 33mΩ to 35mΩ typical on-resistance range
- Input logic voltage
- 1.4V maximum high (rising)
- 0.6V minimum low (falling)
- 0.3V maximum output logic low voltage
- 475kΩ to 985kΩ input pull-down resistance range
- 23V to 25V over-voltage protection threshold range
- 512µs typical over-voltage protection debounce time
- 70mV typical ideal diode TRCB regulation voltage
- 50mV typical TRCB protection trip point
- 0.5µs typical TRCB delay time
- +140°C typical thermal shutdown
- 8ms typical turn-on delay time
- 1.9ms typical turn-on rise time
- 32µs typical turn-off fall time
- 512µs typical current clamping timer
- 8ms typical current clamping retry timer
- Maximum thermal resistance
- 2.38°C/W junction-to-case
- 32.18°C/W junction-to-ambient
- Electrostatic Discharge (ESD) capability
- 2kV Human Body Model (HBM) per ANSI/ESDA/JEDEC JS-001
- 2kV Charged Device Model (CDM) per JESD22−C101
- Temperatures
- +260°C maximum lead soldering for 10s
- +150°C maximum junction
- +125°C maximum operating junction
- -40°C to +125°C ambient operating range
Applicatino Circuit Diagram
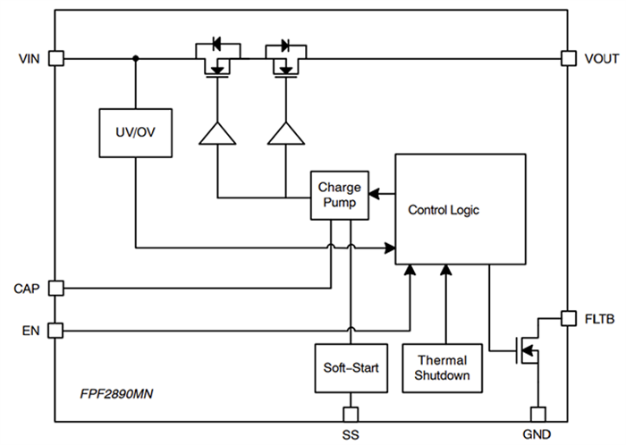
Block Diagram
Publicado: 2025-09-02
| Actualizado: 2025-09-09
