onsemi NCP3286 Stackable Synchronous Buck Regulator

onsemi NCP3286 Stackable Synchronous Buck Regulator is a highly efficient buck regulator with a PMBus interface and supports up to 40A continuous load currents. This NCP3286 buck regulator utilizes fixed-frequency current-mode control to provide accurate voltage regulation and fast transient response. The stackable buck regulator achieves higher output by 2, 3, or 4 parallel NCP3286 devices operating as an interleaved multi-phase buck regulator. This NCP3286 regulator operates from 3V to 18V input voltage range. Typical applications include telecom digital baseband, radio units, routers and switches, high-density power solutions, DC/DC modules, servers, desktop computers, notebooks, and gaming.

Features

  • 3VIN to 18VIN input voltage range
  • 0.5VOUT to 5.5VOUT output voltage range
  • 40A continuous output current
  • Programmable fixed frequency current mode control
  • Integrated 5V Low Dropout (LDO) or external supply
  • Enable with programmable VIN Under Voltage Lock Out (UVLO)
  • Programmable boot-up voltage and soft start
  • Pre-bias start-up
  • Programmable current limit
  • Power good indicator
  • Selectable protection mode (latch-off or hiccup)
  • Under-voltage and over-voltage protection
  • Output discharge in shutdown
  • 150°C operating junction temperature

Applications

  • Telecom digital baseband and radio unit
  • Routers and switches
  • Server, desktop computers, notebooks, and gaming
  • High-density power solutions
  • DC/DC modules
  • General purpose POL regulator

Application Circuit for Single Input Supply (LDO Enabled)

Application Circuit Diagram - onsemi NCP3286 Stackable Synchronous Buck Regulator

Application Circuit with External 5V VCC Supply (LDO Disabled)

Application Circuit Diagram - onsemi NCP3286 Stackable Synchronous Buck Regulator

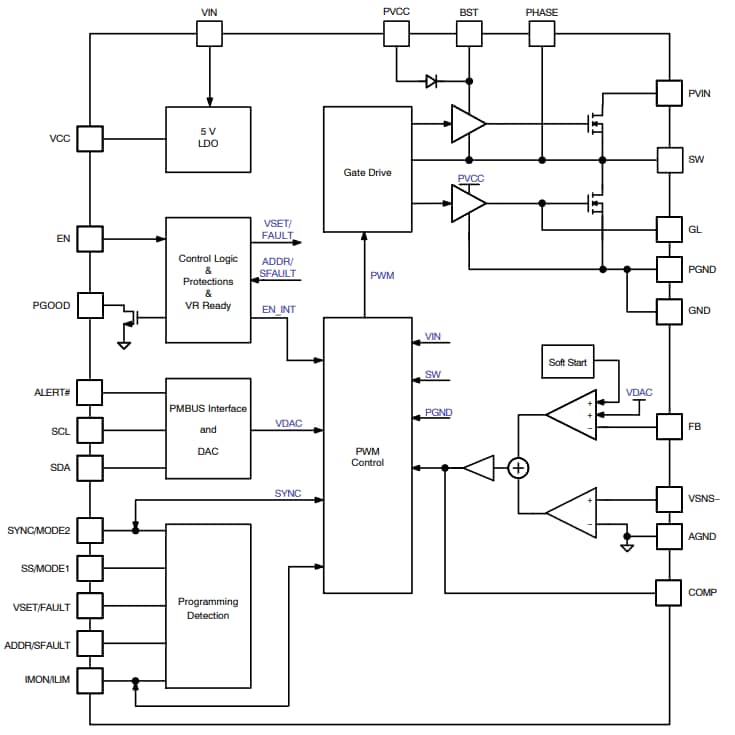
Block Diagram

Block Diagram - onsemi NCP3286 Stackable Synchronous Buck Regulator
Publicado: 2023-11-22 | Actualizado: 2023-12-12