onsemi NCP81418 Hot Swap Slave-Only Smart Fuse

onsemi NCP81418 Hot Swap Slave-Only Smart Fuse is a high-performance fuse designed for 12V hot-swap applications in server, data storage, and industrial systems. The onsemi NCP81418 features a very low 0.65mΩ NMOS FET and an integrated hot-swap controller, all housed in a compact 5mm × 5mm LQFN32 package. The device supports up to 50A continuous current and 80A peak output, making it ideal for high-current environments. The device operates under the control of a master device, typically the NCP81428, via a Two-Wire Interface (TWI), enabling programmable overcurrent protection, soft-start, and current balancing across parallel units. Additional features include ±2% IMON accuracy at 30A, over-temperature shutdown, and soft-start current limiting for safe operation within a system's safe operating area (SOA).

Features

  • Power
    • Up to 80A peak output current, 50A continuous
    • 5V to 18V VIN operating range
    • Up to 30V standby (PowerFet off) operation
    • 0.65mΩ path resistance
  • Control
    • Programmable Overcurrent Protection (OCP) via the NCP81428 Master
    • Programmable soft-start with an external capacitor
    • Soft start current balancing between parallel units
  • Co-packaged power switch and hotswap controller
  • Two-Wire Interface (TWI) communication between the master and slave
  • ±2% IMON accuracy at 30A and higher
  • Parallel operation for high current applications
  • Over-temperature shutdown
  • FAULT#_C and FAULT#_D multi-purpose pins
  • Soft-start current limiting for SOA protection
  • Excessive soft-start duration protection
  • 5mm x 5mm LQFN32 package, case 487AA
  • -40°C to +125°C operating temperature range

Applications

  • Servers
  • Data storage
  • Base stations
  • Industrial

Resources

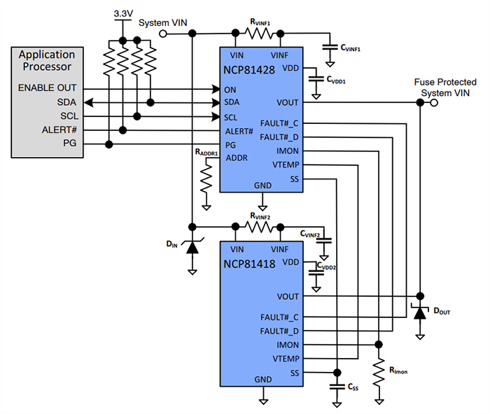
Application Diagram

Application Circuit Diagram - onsemi NCP81418 Hot Swap Slave-Only Smart Fuse

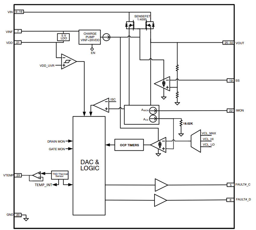
Block Diagram

Block Diagram - onsemi NCP81418 Hot Swap Slave-Only Smart Fuse
Publicado: 2025-05-22 | Actualizado: 2025-06-02