onsemi NCS199A Current Sense Amplifiers
onsemi NCS199A1 Current Sense Amplifiers provide bi-directional, zero-drift voltage-output current-shunt monitoring. The devices can measure the voltage across shunts with -0.3 to 26V common-mode voltages, independent of the supply voltage. onsemi NCS199A amplifiers draw a maximum 100mA supply current and operate from a single 2.7V to 26V power supply. NCS199A's zero−drift architecture with its low offset allows current sensing with maximum drops across the shunt as low as 10mV at full-scale. The NCS199A amplifiers are available with fixed gains of 50V/V, 100V/V, or 200V/V. Each version is capable of operating over the extended operating temperature range of -40°C to +125°C.Features
- -0.3V to 26V wide common-mode input range
- 2.7V to 26V supply voltage range
- ±150µV maximum low offset voltage
- Low offset drift (0.5µV/°C)
- Low gain error (maximum 1.5%)
- Rail-to-rail input and output capability
- Low current consumption (typical 65µA, 100µA maximum)
- NCV prefix for automotive and other applications requiring unique site qualified and PPAP capable
- Lead-free
Applications
- Current sensing (high-side/low-side)
- Automotive
- Telecom
- Sensors
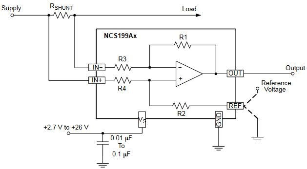
Schematic
Publicado: 2016-07-19
| Actualizado: 2022-03-11
