onsemi NCV84090 High Side Driver

onsemi NCV84090 High Side Driver is a fully protected single channel high side driver that can switch a wide variety of loads. These loads include bulbs, solenoids, and other actuators. The device incorporates advanced protection features like active inrush current management, over-temperature shutdown with automatic restart, and an overvoltage active clamp.

Features

  • In-rush current management
  • Optimized RSC performance
  • Over-temperature protection
  • Higher reliability and damage prevention
  • Over-voltage protection
  • Protection against high-voltage events, such as Load Dump or Unclamped Inductive Switching
  • Over-current protection
  • Limits the current under short circuit conditions
  • Analog Current Sense
  • Precision analog output current monitoring
  • Diagnostic feature
  • Short to VD, short to GND, OFF state open load

Applications

  • Automotive
  • Industrial

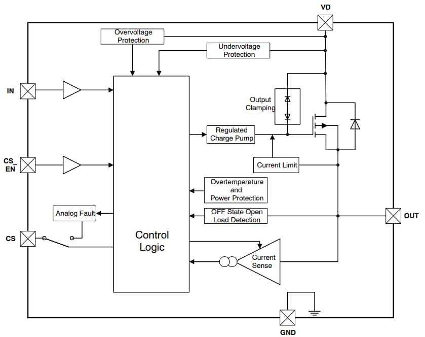
Block Diagram

onsemi NCV84090 High Side Driver
Publicado: 2022-05-16 | Actualizado: 2022-12-08