onsemi NFVA22512NP2T Intelligent Power Module
onsemi NFVA22512NP2T Intelligent Power Module (IPM) provides a fully-featured and high-performance inverter output stage for hybrid and electric vehicles. This module integrates an optimized gate drive of the built-in IGBTs to minimize EMI and losses. The NFVA22512NP2T IPM includes multiple on-module protection, including under-voltage lockouts, over-current shutdown, thermal monitoring of drive IC, and fault reporting. This module features low-loss short-circuit rated IGBTs and achieves low thermal resistance using an Al2O3 DBC substrate. The NFVA22512NP2T IPM also includes separate open-emitter pins from low-side IGBTs for three-phase current sensing.onsemi NFVA22512NP2T IPM features outstanding ruggedness, an extra-long lifetime, and adjustable over-current protection via integrated sense-IGBTs. This module operates at a 300V to 800V supply voltage range and a junction temperature range of -40°C to +150°C. The NFVA22512NP2T IPM is ideal for use in climate control E-compressors, HV oil/water pumps, HV superchargers, and motion control.
Features
- Automotive SPM® in 34-pin DIP package
- AEC and AQG324 qualified and PPAP capable
- 3-phase IGBT inverter with integral gate drivers and protection
- Low loss and short circuit-rated IGBTs
- Very low thermal resistance using Al2O3 DBC substrate
- Built-in bootstrap diodes and dedicated vs pins simplify PCB layout
- Separate open emitter pins from low-side IGBTs for three-phase current sensing
- Single grounded power supply
- Built-in NTC thermistor for temperature monitoring and management
- Adjustable over current protection via integrated sense IGBTs
- Lead-free device
Applications
- Automotive high-voltage auxiliary motors
- Climate E-compressors
- Oil/water pumps
- Super/turbochargers
- Variety fans
- Motion control industrial motors
Specifications
- 2500Vrms isolation rating
- 300V to 800V supply voltage range
- -40°C to +150°C junction temperature range
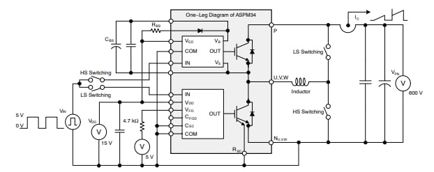
Circuit Diagram
Additional Resources
Publicado: 2020-06-01
| Actualizado: 2024-05-23
