Phoenix Contact PSR Safety Relay Modules
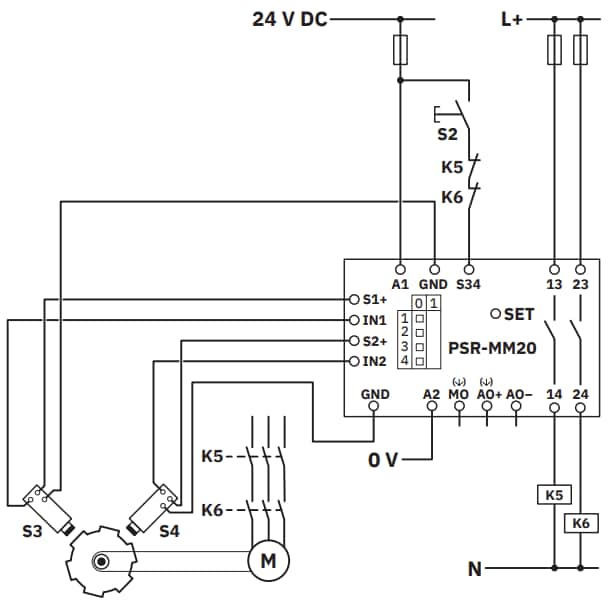
Phoenix Contact PSR Safety Relay Modules are designed to detect the overspeed or zero-speed of rotating parts and implement safety functions in machines and systems. These PSR-MM20 relay modules evaluate the signals of proximity switches to monitor system movement. The PSR relay modules feature flexible frequency settings up to 31.5Hz (in 0.5Hz increments) or up to 315Hz (in 5Hz increments). These modules provide safe motion monitoring up to Cat. 4/PL e in accordance with EN ISO 13849-1 and up to SIL 3 in accordance with EN IEC 62061. The PSR safety relay modules are ideally used in zero-speed and over-speed monitoring, emergency stop monitoring, electro-sensitive protective equipment, and other systems requiring multiple safety functions.Features
- Connection of two 3-wire PNP proximity switches
- Monitoring of parameterizable speed thresholds
- Flexible frequency setting up to 31.5Hz (in 0.5Hz increments) or up to 315Hz (in 5Hz increments)
- Safe motion monitoring up to Cat. 4/PL e in accordance with EN ISO 13849-1 and up to SIL 3 in accordance with EN IEC 62061
- 25ms typical release time
- 2.5s restart time (boot time)
- Analog output (0V to 10V) for monitoring speed values
- Start pulse length:
- 200ms minimum (manual start)
- 10s maximum (manual start)
- 4W maximum power dissipation
- 250V rated insulation voltage
- 17.5mm overall width
Applications
- Zero-speed and over-speed monitoring
- Emergency stop monitoring
- Electro-sensitive protective equipment
- Safety door and guard monitoring
- Safe coupling relays
Block Diagram
Application Circuit Diagram
Publicado: 2025-09-26
| Actualizado: 2025-10-09
