Power Integrations LYTSwitch-1 Single-Stage LED Driver ICs

Power Integrations LYTSwitch-1 Single-Stage LED Driver ICs are a non-isolated, buck topology LED driver IC family with a compact footprint. The ICs use a minimum number of components and enable the design of LED bulbs and tubes with high constant-current accuracy. A novel driver algorithm ensures high power factor (PF) and low total harmonic distortion (THD) while maintaining very high efficiency. LYTSwitch-1 LED Driver ICs reduce complexity in bulbs, tubes, and ballasts up to 22W.

Features

  • High-Efficiency, high-reliability LED driver IC in a compact SO-8 package
  • High ±3% CC accuracy using minimum number of components
  • Power factor >0.9
  • Critical Conduction Mode (CrM) buck
  • Requires no inductor bias winding
  • Low-side buck topology for reduced EMI or in a high-side buck topology with simplified design
  • Comprehensive protection features with auto-restart
    • Input and output overvoltage protection (OVP)
    • Output short-circuit protection
    • Open-loop protection
  • Greater than 93% efficiency with THD as low as 15%
  • Delivers up to 22W without a heatsink with a universal 90VAC to 308VAC input
  • Incorporates a 725V MOSFET for increased line voltage surge performance
  • Excellent line noise and transient rejection
  • Advanced thermal control
    • Thermal foldback ensures that light continues to be delivered at elevated temperatures
    • Over-temperature shutdown provides protection during fault conditions
  • Meets all applicable standards including DOE 6, CEC Title 20 and 24, Energy Star® SSL, EN61000-3-2 (C), China and India standards

Applications

  • Bulbs and downlights
  • Tubes
  • GU10 bulbs
  • A19 and decorative-filament lamps

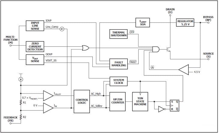
Block Diagram

Power Integrations LYTSwitch-1 Single-Stage LED Driver ICs
Publicado: 2016-07-19 | Actualizado: 2022-03-11