Qorvo QPL7420 CATV GaAs pHEMT RF Amplifier ICs

Qorvo QPL7420 CATV GaAs pHEMT RF Amplifier ICs are single-ended devices featuring 20dB flat gain and low noise for applications in the upstream from 5MHz to 684MHz and in the downstream from 47MHz to 1800MHz. Using a single 5V supply, the QPL7420 ICs can be used from 3V to 8V (depending on linearity requirements). The Qorvo QPL7420 CATV GaAs pHEMT RF Amplifier ICs offer low noise and distortion plus high gain in a 3mm2 QFN package for a convenient layout and design in set-top and infrastructure projects for 75Ω CATV and satellite applications.

Features

  • 5MHz to 1800MHz operation
  • 3V, 5V, and 8V operation
  • 20dB typical gain
  • 1.1dB typical noise figure at 850MHz
  • Adjustable bias using external resistors
  • Convenient 3mm2 QFN package
  • Lead-free, Halogen-free, antimony-free, and RoHS compliant

Applications

  • DOCSIS 3.1
  • 47MHz to 1800MHz downstream applications
  • 5MHz to 684MHz upstream applications
  • Head end CMTS equipment
  • Optical nodes
  • FTTH GPON and GEPON
  • Satellite low-noise amplifiers
  • Cable modems and set-top boxes
  • Single-ended gain block

Specifications

  • 5V or 8V typical supply voltage
  • 63mA or 102mA typical supply current
  • 47MHz to 1800MHz frequency range
  • 20.6dB to 20.8dB typical gain
  • Typical gain slope
    • 0.2dB from 47MHz to 1200MHz
    • 0.3dB to 0.4dB from 108MHz to 1800MHz
  • -23dB to -23.2dB typical reverse isolation
  • Typical return loss
    • 22dB input
    • 17.5dB to 19dB output
  • 1.2dB typical noise figure
  • 27°C/W thermal resistance
  • -40°C to +100°C operating temperature range
  • +150°C maximum junction temperature

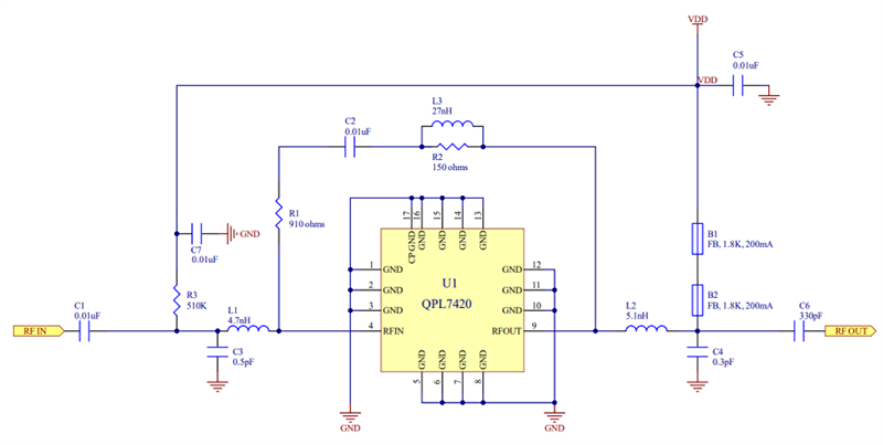
Typical Application Schematic

Application Circuit Diagram - Qorvo QPL7420 CATV GaAs pHEMT RF Amplifier ICs
Publicado: 2023-05-03 | Actualizado: 2023-05-04