Renesas Electronics ISL2853x & ISL2863x Instrumentation Amplifiers

Renesas Electronics ISL2853x and ISL2863x 5V Zero-Drift Rail-to-Rail Input/Output Programmable Gain Instrumentation Amplifiers (PGIA) feature low offset, low noise, low gain error, and high CMRR. These Renesas / Intersil devices are ideal for high precision applications over the wide industrial temperature range. ISL2853x and ISL2863x amps are designed with a unique 2-bit, 3-state logic interface that allows up to 9 selectable gain settings. The ISL2853x single-ended output includes an additional uncommitted zero-drift amplifier, useful to buffer the REF input or used as a precision amplifier. The ISL2863x differential output amplifier includes a reference pin to set the common-mode output voltage to interface with differential input ADCs.

Features

  • Ultra-high precision front end amplifier
  • Zero drift instrumentation amplifier
  • Pin selectable 9 gain settings: G = 1 to 1,000
  • Rail-to-Rail input/output
  • Single-ended output (ISL2853x)
  • Differential output (ISL2863x)
  • RFI filtered inputs improve EMI rejection
  • Single supply: 2.5V to 5.5V
  • Dual supply: ±1.25V to ±2.75V
  • Low input offset: 5µV, Max
  • Low input offset drift: 50nV/°C, Max
  • High CMRR: 138dB, G = 100
  • Low gain error: <0.4%, All Gains, Max
  • Gain bandwidth: 2.3MHz
  • Input voltage noise (0.1Hz to 10Hz): 0.4µVP-P
  • Operating temperature range: -40°C to +125°C

Applications

  • Pressure and strain gauge transducers
  • Weight scales
  • Flow sensors
  • Biometric: ECG/blood glucose
  • Temperature sensors
  • Test and measurement
  • Data acquisition systems
  • Low ohmic current sense

Videos

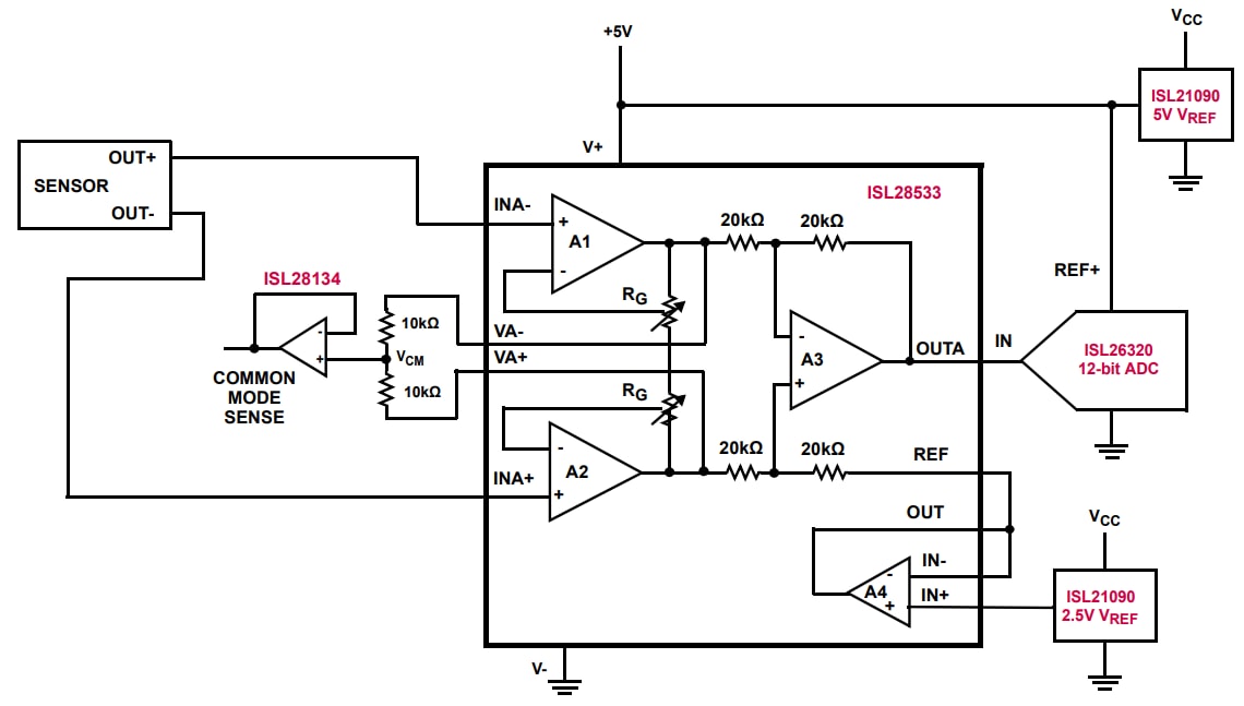
Application Block Diagram

Renesas Electronics ISL2853x & ISL2863x Instrumentation Amplifiers
Publicado: 2013-11-11 | Actualizado: 2022-03-11