Renesas Electronics ISL9113 Synchronous Boost Converter
Renesas Electronics ISL9113 Synchronous Boost Converter provides a power supply solution for devices powered by three-cell alkaline, NiCd, NiMH, or one-cell Li-Ion/Li-Polymer batteries. Renesas ISL9113 offers a fixed 5V or an adjustable output option for USB-OTG or portable HDMI applications. This device is guaranteed to supply 500mA from a 3V input and 5V output and has a typical 1.3A peak current limit. A high 1.8MHz switching frequency allows for the use of tiny, low-profile inductors and ceramic capacitors to minimize the size of the overall solution.The ISL9113 is an internally compensated, fully integrated synchronous converter optimized for efficiency with minimal external components. At light load, this device enters skip mode and consumes only 20μA of quiescent current, resulting in higher efficiency at light loads and maximizing battery life. The ISL9113 Synchronous Boost Converter is available in an 8-lead DFN package and a 6-bump WLCSP package.
Features
- Up to 95% efficiency at typical operating conditions
- 0.8V to 4.7V input voltage range
- 1.5MHz to 2.0MHz switching frequency range
- Up to 500mA (VBAT = 3.0V, VOUT = 5.0V) output current
- 20μA (typical) low quiescent current
- Logic control shutdown (IQ < 1μA)
- Fixed 5V, 5.1V, or adjustable output
- 1.2V EN high logic
- Output disconnect during shutdown
- Skip mode under light load condition
- Undervoltage lockout
- Fault protection: OVP (ADJ version only), OTP, short circuit
- -20°C to +85°C operating temperature range
- Package options
- DFN-8 (2mm x 2mm)
- WLCSP-6 (0.8mm x 1.36mm)
Applications
- Portable HDMI
- USB-OTG
- Smartphones
- Tablet and mobile internet devices
ISL9113ERAZ Block Diagram
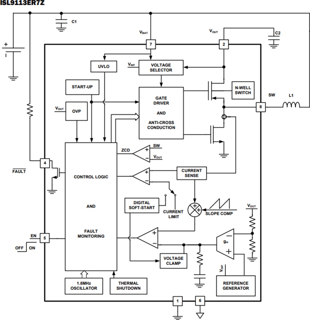
ISL9113ER7Z Block Diagram
ISL9113ERAZ Application Circuit
ISL9113ER7Z Application Circuit
Publicado: 2019-10-04
| Actualizado: 2023-10-13
